急性缺血性卒中(Acute Ischemic Stroke, AIS)为我国致死致残首位病因,血管再通治疗是当前最有效手段,但目前血管再通治疗后出血转化(Hemorrhagic Transformation, HT)的发生率仍高达10-48%,严重影响了有效再通的成功率,精准识别HT的潜在风险并及早干预,将有利于提高再通成功率,保障患者性命安全。AIS后脑部缺血区域的神经元和血管因缺氧受损,血脑屏障(Blood-brain Barrier, BBB)随之破坏,因此血管再通治疗后可能导致HT发生。尽管此前已知神经与血管之间存在相互作用,但神经元和血管如何合作实现BBB修复具体机制尚不明确。
暨南大学附属第一医院徐安定/逯丹教授团队前期报道了缺氧特异性CircOGDH是AIS诊断和缺血半暗带预测的生物标志物,主要表达在缺血半暗带神经元中。在此基础上,2025年4月2日该团队联合中山大学孙逸仙纪念医院麦鸿成副研究员于国际期刊《Stroke》在线发表题目为“Small extracellular vesicles from hypoxia-neuron maintain blood-brain barrier integrity”的研究论文,针对AIS并发出血转化病理机制,探究了急性缺血性卒中后血脑屏障修复的分子机制,通过小规模临床病例对照研究、脑组织样本和动物细胞实验验证,详细阐述了AIS生物标志物 CircOGDH在缺血半暗带神经元中通过小细胞外囊泡(Small Extracellular Vesicles,sEVs)传递至内皮细胞保护BBB并进入循环的分子机制。
1.脑卒中患者血CircOGDH水平与HT呈负相关
本研究纳入AIS再通治疗后18对有或无HT患者,发现有HT患者血浆CircOGDH表达水平较非HT患者显著降低,进一步检测15例HT患者CircOGDH水平与血肿体积呈显著负相关(r=−0.629, P=0.014),进一步对脑组织样本进行免疫荧光分析发现自发性脑出血患者神经元CircOGDH信号强度仅为AIS合并HT患者的约1/4,表明缺氧神经元CircOGDH的缺失与BBB破坏相关,该结果首次在临床层面证实CircOGDH可作为预测HT风险的潜在生物标志物。
图1: 急性缺血性卒中后有出血转化患者CircOGDH水平较无出血转化患者低。
2.缺血性卒中模型小鼠缺氧神经元CircOGDH水平降低导致BBB通透性升高
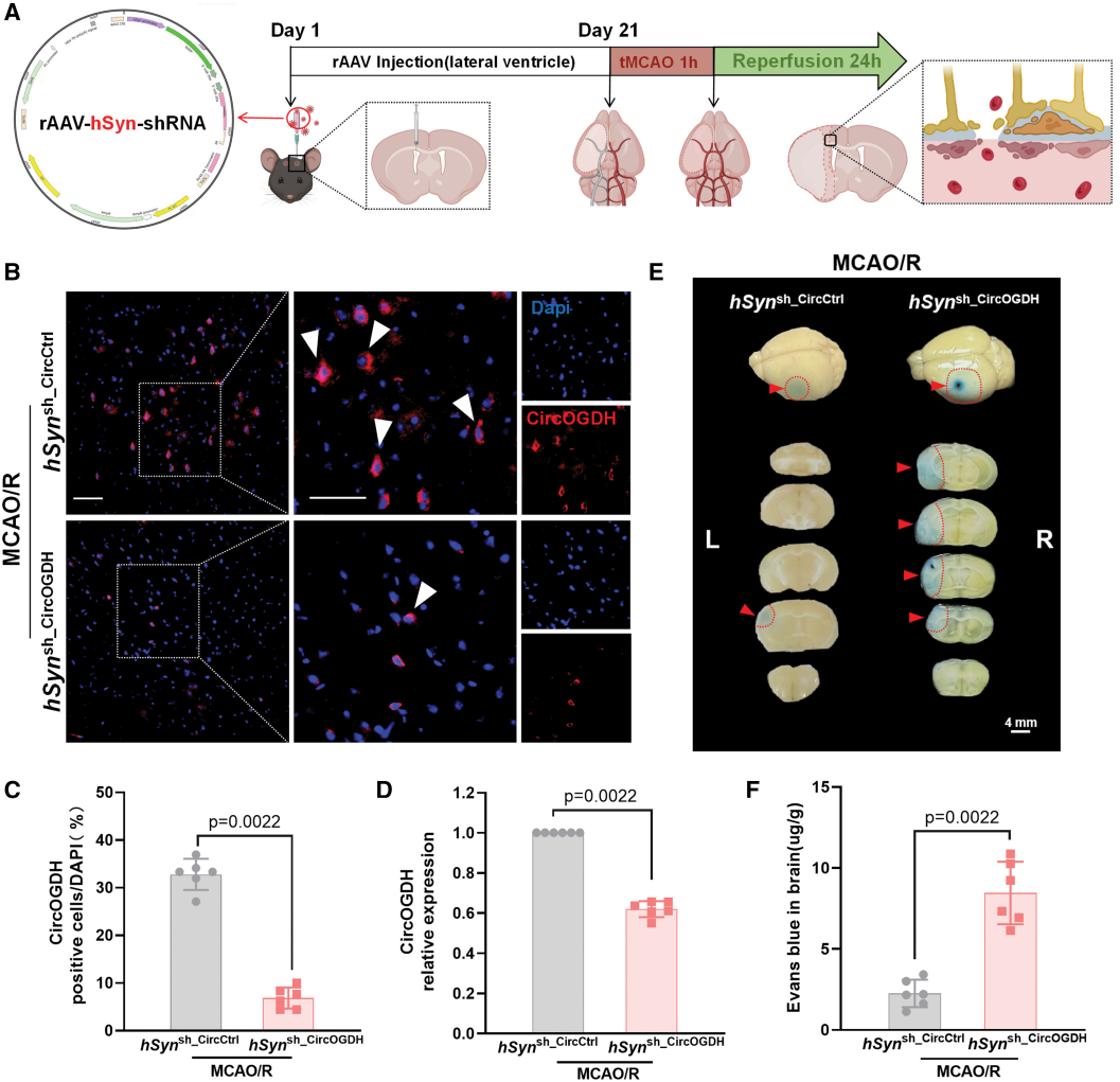
接下来,为了探究缺氧神经元CircOGDH对血管稳态的调控作用,我们通过向小鼠侧脑室注射AAV-hSyn-shRNA特异性敲除神经元CircOGDH,并21天后构建大脑中动脉闭塞/再灌注(MCAO/R)模型,术后24小时与注射空载病毒组相比,神经元敲低CircOGDH组伊文思蓝渗漏增加3.74倍,NHS-biotin渗透增加3.25倍,普鲁士蓝染色显示铁沉积面积扩大1.62倍,提示CircOGDH缺失通过破坏内皮结构完整性加剧BBB渗漏。
图2. MCAO/R模型小鼠神经元CircOGDH的敲低会加剧血脑屏障(BBB)的通透性。
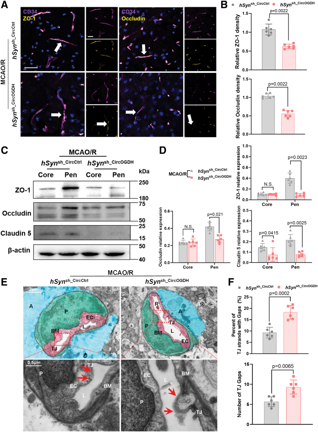
3.抑制神经元CircOGDH后MCAO/R小鼠紧密连接蛋白表达降低和血脑屏障结构改变
从观察到CircOGDH影响BBB通透性的现象,我们进一步解析CircOGDH对BBB完整性的分子结构基础,深入分析了紧密连接蛋白的表达变化。小鼠在缺血再灌注模型下神经元CircOGDH敲低导致ZO-1和occludin免疫荧光信号降低,进一步蛋白质印迹法检测减缺血半暗带区紧密连接蛋白ZO-1、occludin及claudin-5表达分别下降31%、15%和12%。透射电镜超微结构观察发现,敲低组21%的紧密连接存在超过10个连续性断裂(空载病毒组仅5%),且基底膜胶原结构松散。这些数据表明,CircOGDH通过维持紧密连接蛋白表达和基底膜完整性保护BBB。
图3.CircOGDH调控MCAO/R模型小鼠BBB中紧密连接蛋白的表达。
4.抑制神经元CircOGDH导致MCAO/R后小鼠脑血脑屏障内皮细胞(ECs)的胞吞和内吞作用增加
除BBB结构破坏外,CircOGDH缺失还通过调控内皮细胞运输途径加剧BBB损伤,通过检测小窝蛋白Cav-1(调控胞吞作用的关键分子),发现CircOGDH敲低组内皮细胞Cav-1蛋白水平较对照组升高2.66倍。Alb-Alexa594内吞实验显示,敲低组阳性内皮细胞比例从对照组的9.5%增至18%,表明缺氧神经元CircOGDH的减少通过上调内皮细胞内吞和胞吞作用破坏BBB选择性通透性,这可能是再灌注过程中血脑屏障功能受损的原因之一。
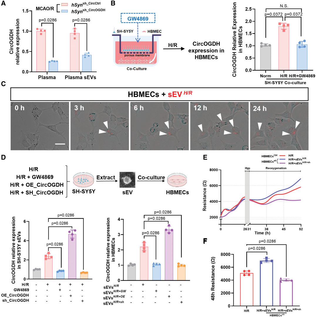
5.神经元CircOGDH通过sEVs向HBMEC传递提高HBMEC缺氧/复氧损伤后的CircOGDH水平并增加存活率
我们为了进一步解析从体内实验转向体外sEVs介导的传递机制,体外Transwell共培养实验显示,缺氧SH-SY5Y神经元释放的sEVs可将CircOGDH转运至人脑微血管内皮细胞(HBMECs),使其CircOGDH水平提升1.7倍。当使用sEVs分泌抑制剂GW4869处理后,HBMECs的CircOGDH水平无显著变化。功能实验表明,糖氧剥夺模型下富含CircOGDH的sEVs处理使HBMECs凋亡率降低,跨内皮电阻(TEER)实验验证了富含CircOGDH的sEVs可以显著减轻内皮缺氧损伤后内皮屏障的完整性和通透性的破坏,此结果明确了sEVs作为CircOGDH传递载体的关键作用。
图4:缺氧再灌注后神经元CircOGDH通过sEVs影响HBMEC CircOGDH水平调节HBMEC功能。
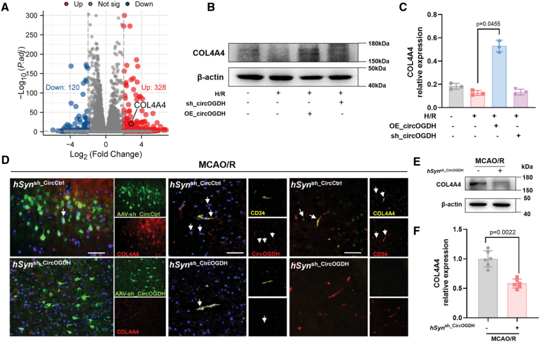
6.缺氧/复氧后CircOGDH调节其下游蛋白COL4A4在神经元和ECs中的表达
进一步研究发现,sEVs传递的CircOGDH通过调控特定靶基因发挥保护作用。RNA测序分析发现,CircOGDH过表达的HBMECs中328个基因显著上调(log2FC>2),其中IV型胶原蛋白α4链(COL4A4)表达提升6.9倍。蛋白印迹法证实,缺氧下过表达CircOGDH的HBMECs上调COL4A4蛋白水平。动物模型缺血半暗带中,免疫荧光显示神经元特异性敲低CircOGDH与CD34(内皮标记物)共定位率显著减少,COL4A4表达水平也显著下降,表明CircOGDH通过调控COL4A4维持血管基底膜稳定性。
图5:CircOGDH调节神经元和ECs中COL4A4 的表达。
7. CircOGDH通过COL4A4介导HBMEC功能调控
最后我们通过基因干预验证CircOGDH-COL4A4轴的分子机制,在缺氧条件下HBMECs中敲低COL4A4后,即使CircOGDH过表达,ZO-1和occludin水平仍较对照组降低;反之,COL4A4过表达可使缺氧下HBMECs紧密连接蛋白丢失减少,也可显著促进敲低CircOGDH的HBMECs的迁移。此证实COL4A4是CircOGDH下游的核心效应分子,此发现为靶向COL4A4的卒中治疗策略提供了依据。
图6: CircOGDH通过COL4A4介导HBMEC功能调控。
该研究的相关成果系统地论证了神经元CircOGDH通过sEVs传递至内皮细胞保护血脑屏障并进入循环的分子机制。通过将临床数据与基础研究相结合,本研究不仅验证生物标志物CircOGDH在AIS并发出血转化的临床价值,还揭示其背后的生物学机制,推动 AIS 诊疗的精准化和个体化发展。
图注:本研究揭示了缺氧状态下神经元通过sEVs传递CircOGDH的关键作用,其通过上调ECs中COL4A4的表达,维持BBB完整性。这一发现阐明了缺氧环境下神经与血管的交互机制,并凸显神经元sEVs在调控脑血管疾病中的核心价值。
本研究暨南大学附属第一医院为第一完成单位,逯丹研究员、徐安定教授、麦鸿成副研究员(合作单位:中山大学孙逸仙纪念医院)为本论文通讯作者,陈慰博士后、吴有盛博士后、梁颖硕士、苏璇琳博士后为本论文共同第一作者。
原文链接:
https://www.ahajournals.org/doi/10.1161/STROKEAHA.124.048446
.png)