来自非培养古菌的Un1Cas12f1(以下简称Cas12f),以其分子量小(529 aa)而闻名,在体外和体内基因编辑中表现出明显的递送优势。尽管对Cas12f蛋白和gRNA的工程改造可提高Cas12f的基因编辑效率,但Cas12f编辑效率仍不及广泛应用的Cas9和Cas12a。
将Cas蛋白引导到特定的DNA或RNA序列的向导RNA(gRNA)对提高编辑效率至关重要。传统的gRNA是线性的,与Cas蛋白相比,其半衰期明显较短,严重限制了基因编辑效率。
环状RNA因其特征性共价闭环结构,具有更大的稳定性。最近的研究表明,工程化的环状ADAR募集RNA可以显著提高RNA编辑效率和重复性[1,2]。在CRISPR/Cas9系统中,环状引导RNA可提高体外和体内编辑效率[3,4]。类似地,在CRISPR/Cas12a和CRISPR/Cas13d系统中,环状gRNA稳定性较高,导致未结合的gRNA的积累,并促进其通过Cas12a或Cas13d自我加工成成熟蛋白质/gRNA复合物,从而显著提高DNA和RNA编辑过程的效率[5,6]。
近日,南方医科大学荣知立、林瑛等人团队在nature communications上发表研究论文:Engineered circular guide RNAs enhance miniature CRISPR/Cas12f-based gene activation and adenine base editing。研究针对Un1Cas12f-ge4.0系统设计并优化了环状gRNA,显著提高了基因激活效率和腺嘌呤碱基编辑效率。
cgRNA稳定性验证
研究针对CRISPR/Cas12f系统设计了环状向导RNA(cgRNA),并利用Tornado表达系统产生cgRNA。RT-PCR验证发现cgRNA表达量比常规和线性gRNA高约392.9倍和194.6倍。在转录抑制剂放线菌素D处理后,cgRNA的半衰期显著长于线性gRNA。cgRNA较高的稳定性为后续高效编辑奠定基础。
稳定性提高的环状引导RNA(cgRNA)激活CRISPR/Cas12f系统中的报告基因。
cgRNA基因激活效率验证
在多西环素诱导型dCas12f-VPR敲入(KI)HEK 293 T细胞系中,瞬时转染编码gRNA的质粒以激活IL1RN、HBG、HBB、ASCL1、RHXOF2和CD2基因表达。结果表明,cgRNA比常规和线性gRNA更有效,基因激活效率高1.9-19.2倍和2.9-56.6倍。
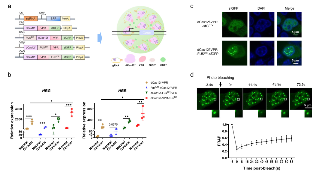
相分离设计
将FUS蛋白的固有无序区(IDR)融合至dCas12f-VPR,形成核内动态液滴,促进转录因子聚集。与相分离系统组合时,Cas12f/cgRNA基因激活效率进一步提高约2.3-3.9倍。
相分离增强Cas12f/cgRNA系统诱导的基因激活。
ABE系统优化
研究发现cgRNA/Cas12f复合物可以增强基因激活,但失去DNA切割活性,可能由于cgRNA/Cas12f复合物保留了DNA结合能力以激活基因活化,但失去构象变化的能力,从而无法切割靶DNA。
研究进一步在dCas12f和Cas12f的C末端融合了异二聚体TadA-TadA*。cgRNA在dCas12f-ABE(腺嘌呤碱基编辑)系统中,将A-T到G-C编辑效率提高至约26.6%,与常规gRNA相比提高约1.2-2.5倍,并缩小编辑窗口。在cgRNA引导的ABE系统中未检测到除A至G之外的碱基变化,并且未检测到插入缺失。这些发现使Cas12f/cgRNA-ABE系统有望成为临床应用的高效和精确的腺嘌呤碱基编辑工具。
环状gRNA提高了A-to-G碱基编辑的效率并缩小了编辑窗口。
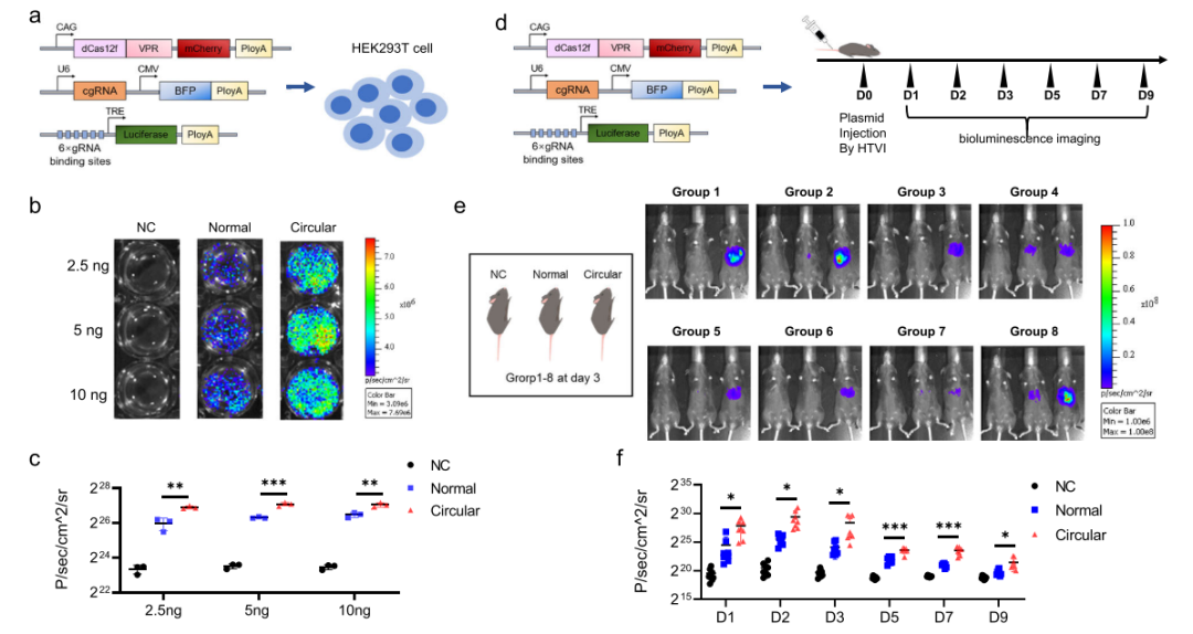
体内基因激活验证
研究还验证了cgRNA可增强成年小鼠肝脏中基于Cas12f的基因激活。通过水动力尾静脉注射(HTVI)将TRE-Luciferase-polyA、dCas12f-VPR和靶向TRE启动子的gRNA质粒共递送至小鼠肝脏,cgRNA在小鼠肝脏中激活荧光素酶报告基因的效率比常规gRNA高3.3-19.3倍,表明cgRNA在活体中的高效性和稳定性。
环状gRNA增加体内dCas12f-VPR的激活效率。
总结
研究针对微型Un1Cas12f-ge4.0系统成功开发出新型的工程化环状gRNA(cgRNA),其稳定性和功能表现显著优于线性gRNA。cgRNA显著提高了基因的激活效率,而联合相分离进一步增强了这种作用。此外,cgRNA还可提高A-to-G碱基编辑效率,缩小编辑窗口。在成年小鼠肝脏中,cgRNA也促进了基于Cas12f的基因激活。环状gRNA的创新性设计为Cas12f系统在基因治疗中的应用开辟了新路径,特别是在遗传性疾病治疗领域有望展现出巨大的潜力。
原文链接:
https://www.nature.com/articles/s41467-025-58367-4
参考文献:
[1] Katrekar, D. et al. Efficient in vitro and in vivo RNA editing via recruitment of endogenous ADARs using circular guide RNAs. Nat.Biotechnol. 40,938–945 (2022).
[2] Yi, Z. & Qu, L. Engineered circular ADAR-recruiting RNAs increase the efficiency and fidelity of RNA editing in vitro and in vivo. Nat. Biotechnol. 40,946–955 (2022).
[3] Liu, L. et al. Circular guide RNA for improved stability and CRISPR-Cas9 editing efficiency in vitro and in bacteria. ACS Synth. Biol. 12, 350-359 (2023).
[4] Tong M, et al. Robust genome and cell engineering via in vitro and in situ circularized RNAs. Nat Biomed Eng. 9(1):109-126 (2025).
[5] Zhang, X. & Wang, X. Engineered circular guide RNAs boost CRISPR/Cas12a- and CRISPR/Cas13d-based DNA and RNA editing. Genome Biol. 24,145 (2023).
[6] Liang R., et al. Prime editing usingCRISPR-Cas12a and circular RNAs in human cells. Nat. Biotechnol. 42, 1867–1875 (2024).
.png)