血凝素(HA)和神经氨酸酶(NA)是流感病毒包膜上的两种主要糖蛋白。NA可在流感复制周期促进病毒释放。目前有效的流感疫苗主要通过诱导血凝抑制抗体反应起作用。然而,季节性流感病毒通常表现出对此类免疫反应的显著免疫逃避。开发广谱流感疫苗对于流感控制和潜在的大流行防范至关重要。
NA的突变率比HA蛋白慢,而HA蛋白容易发生快速抗原漂移。天然流感病毒可在人类中诱导很高比例NA反应性B细胞和广谱型NA抗体。此外,最近的研究表明在NA上有大量保守的中和表位。因此,NA是广谱流感疫苗开发的潜在靶标。
近日,中山大学公共卫生学院(深圳)陈耀庆教授、舒跃龙教授团队联合湖南大学郑克威教授团队在NPJ Vaccines发表文章:CircRNA based multivalent neuraminidase vaccine induces broad protection against influenza viruses in mice。
研究开发利用circRNA表达含有N1、N2和乙型流感病毒NA抗原的环状RNA疫苗,以引发针对异源流感的广谱NA免疫。该三价环状RNA疫苗成功在小鼠中诱导了强大的NA特异性体液和细胞免疫;还能保护小鼠免受H1N1、H3N2和维多利亚乙型流感病毒同源和异源毒株的致命攻击。研究表明靶向NA的环状RNA疫苗在实现小鼠流感的广谱保护方面具有相当大的前景,且可作为潜在的通用流感疫苗开发的新策略。
circRNA-NA疫苗的制备与表征
选择三种季节性流感的NA抗原:A/Michigan/45/2015(H1N1)、A/Switzerland/9715293/2013(H3N2)和B/Florida/12/2017。利用PIE环化策略制备circRNA NA,凝胶电泳和测序验证生成的circRNA;然后利用脂质纳米颗粒(LNP)封装circRNA。(图1a-e)
将circRNA-NA LNP转染HEK293T细胞,流式检测显示circRNA的蛋白质翻译NA的有效性。然后利用MUNANA作为底物检测circRNA-LNP在细胞中表达的NA活性,阳性酶活性证实 circRNA表达的NA抗原具有天然构象。(图1d-f)
图1 编码NA的circRNA-LNP的设计与表征。
CircRNA-NA疫苗引发强大免疫反应
研究用三种单价circRNA-NA疫苗分别对小鼠进行免疫接种。在初次和加强疫苗接种后,三种疫苗都显著增加了NA特异性血清IgG抗体水平,具有剂量依赖性。circRNA-NA疫苗免疫血清的结合广度表明,单价疫苗可诱导针对同一NA亚型内异源NA的特异性抗体。
研究测定同源NA的NAI抗体,发现加强疫苗接种可加强刺激NA特异性B细胞的成熟和功能抗体的产生。微量中和试验(MN 测定)结果显示,所有加强免疫小鼠的血清均具有显著的病毒中和活性。NA抗体不直接中和病毒感染,因此MN实验中的免疫血清可能通过抑制病毒释放和邻近细胞的后续感染,从而抑制病毒。
总之,circRNA-NA疫苗具有很强的免疫原性,可在小鼠体内诱导NAI和中和抗体表达。(图2)
图2 单价环状RNA疫苗在小鼠体内诱导抗体反应。
CircRNA-NA疫苗诱导特异性T细胞反应
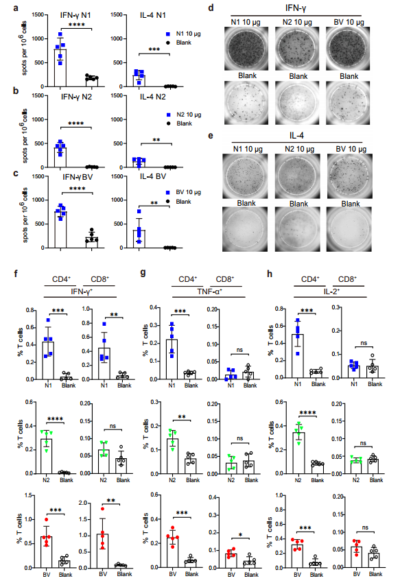
研究进一步利用酶联免疫吸附斑点(ELISpot)检测免疫后的小鼠脾脏细胞,结果显示三种 circRNA疫苗都明显增加了IFN-γ和IL-4细胞数量。重组N1、N2或流感乙型病毒(IBV)NA蛋白刺激后,circRNA疫苗免疫小鼠中都可检测到分泌IFN-γ、TNF-α和IL-2的CD4+ T细胞,以及分泌IFN γ的CD8+ T细胞。总之,circRNA-NA疫苗可在小鼠中诱导NA特异性的T细胞反应,包括CD4+和CD8+亚群。(图3)
图3 CircRNA疫苗可诱导NA特异性细胞反应。
三价circRNA疫苗诱导广谱免疫
研究开发三价circRNA-LNP疫苗,结合N1、N2 和 IBV三种不同的抗原,然后免疫小鼠。血清抗体滴度表明,三价circRNA疫苗诱导了针对所有三种NA成分的平衡和强大的抗体反应,血清抗体滴度水平与单价疫苗诱导的相当。(图4)
图4 三价环状RNA疫苗诱导了针对N1、N2和乙型流感的平衡免疫应答。
三价 circRNA 疫苗免疫小鼠引起了更广谱的抗体,包括所有异源N1、N2和IBV毒株。此外,三价疫苗血清在体外,表现出针对三种NA亚型及其各自病毒的中和作用。(图5)
图5 三价环状RNA疫苗保护小鼠免受异源病毒攻击。
研究进一步评估体内保护作用,用致死剂量的各种流感毒株攻击接种三价circRNA疫苗28天后的小鼠。针对同源H1N1毒株(A/California/04/2009),两剂三价疫苗为小鼠提供了完全的保护。而针对H1N1毒株(A/Puerto Rico/8/1934)、H3N2毒株或乙型流感病毒Victoria毒株攻击时,两剂三价疫苗免疫也为小鼠提供了显著的免疫保护。(图6)
一剂三价circRNA疫苗免疫小鼠可诱导显著的血清抗体,保护小鼠在 B/Colorado/06/2017 的致命攻击中存活。这表明只需一剂三价circRNA疫苗即可提供对抗流感病毒的有效保护。
图6 单剂量circRNA疫苗的保护效果。
总结
研究开发了一种利用circRNA作为甲型流感N1、N2和乙型流感维多利亚谱系NA免疫原的新型疫苗。单价NA环状RNA-LNP可引发强大NA特异性抗体反应,阻止病毒感染邻近细胞,并诱导小鼠细胞免疫。结合三种亚型形成三价NA circRNA LNP疫苗,可在小鼠中引发针对三种NA亚型的平衡抗体反应和Th1偏倚免疫反应,保护小鼠免受H1N1、H3N2和乙型流感病毒同源和异源株的致命攻击。研究强调了circRNA-LNP可递送多种NA抗原,展示了circRNA作为广谱疫苗平台的强大潜力。
原文链接
https://pmc.ncbi.nlm.nih.gov/articles/PMC11405689/
.png)