circRNA作为一类非编码RNA,与疾病的发生发展密切相关,可作为癌症等疾病的生物标志物。不同于其他线性RNA,circRNA具有特殊的闭合环状结构,利用RT-PCR等传统方法检测会由于逆转录酶的链置换潜力,导致circRNA丰度被高估,难以对其进行准确检测。
2024年10月1日,中山大学王佳思课题组在Biosens Bioelectron发表文章Quantitative detection of circular RNA and microRNA at point-of-care using droplet digital CRISPR/Cas13a platform。该研究团队致力于开发数字式核酸检测方法,曾开发了数字式超支滚环扩增(ddHRCA)实现circRNA绝对定量检测(Sensors Actuat B-Chem. 2023, 375, 132893)。但该系统依然需要复杂的微流控设备,同时基于聚合酶扩增的方法容易产生交叉污染等假阳性信号。
本研究中作者开发了一种基于多分散液滴数字CRISPR/Cas13a(Polydisperse droplet digital CRISPR/Cas13a, PddCas13a)定量检测circRNA,并开发了一种自动化便携式仪器,实现circRNA现场自动化检测。CRISPR/Cas13a可以特异性结合circRNA的连接位点区域(BSJ)序列,反应过程不需要聚合酶扩增,避免交叉污染风险。通过结合液滴的限域效应实现目标circRNA的精准定量分析,该方法具有高特异性与灵敏度,且不需要专业的设备,适用于现场检测,为circRNA检测提供了一种简单有效的方法。该方法也可以应用于mircoRNA (miRNA)检测。
1. 反应原理
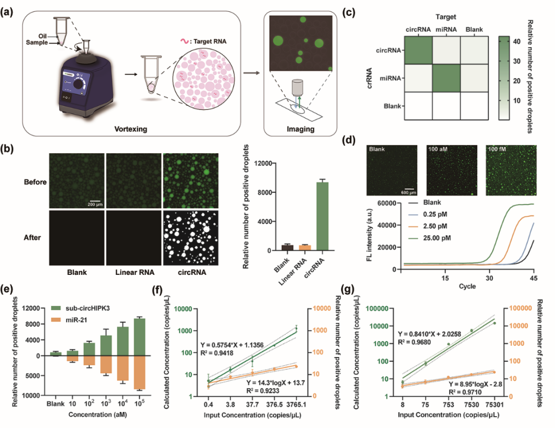
在CRISPR/Cas13a体系中,CRISPR RNA (crRNA)只有在与目标RNA互补结合后,Cas13a才会被激活,激活的Cas13a表现出反式酶切活性,即可以非特异性切割报告RNA从而产生荧光,并根据荧光信号对反应进行实时监测。circRNA具有独特的连接位点BSJ,crRNA被设计为与BSJ完全互补,因此该体系只有目标circRNA存在情况下才会产生荧光信号,保证反应特异性。在PddCas13a中,通过将反应溶液快速分离为大量“油包水”微米级液滴,液滴限域效应能够提高circRNA局部浓度,在含有目标circRNA的液滴中,Cas13a被激活并产生荧光信号,而不含有目标circRNA的液滴则没有荧光信号。利用荧光显微镜记录阳性液滴与总液滴的数量和体积,利用统计计算实现靶RNA的定量检测,该方法能够有效提高低丰度RNA检测的灵敏度和定量准确性。
图1 PddCas13a检测circRNA与miRNA
2.系统验证及优化
环状RNA circHIPK3(hsa_cir_0000284)是HIPK3基因外显子2的剪接产物,长度为1099个核苷酸。circHIPK3在癌细胞中上调并发挥作用,可以作为癌症标志物,本工作中作者选用circHIPK3作为靶点开展研究。作者首先对比了Cas13a与Cas12a反应体系检测circRNA的性能。Cas12a只能识别并检测DNA,因此需要将circRNA逆转录产生单链cDNA。通过对比两个反应体系,Cas13a反应体系的荧光信号显著高于Cas12a(图2a),因此作者接下来直接使用Cas13a检测circRNA。
由于circHIPK3过长,难以高纯度合成。为了获得标准品,作者以包含circHIPK3连接位点及两侧序列的较短circRNA(sub-circHIPK3)作为替代,并证明sub-circHIPK3可以与同源线性RNA进行区分(图2b)。随后作者优化了Cas13a-crRNA、报告RNA、Mg2+浓度和反应温度等实验条件(图2c),优化后Cas13a对sub-circHIPK3的检测限分别约为1 pM(图2d)。
图2 Cas13a直接检测circRNA并优化反应条件
3. PddCas13a定量检测circRNA
为了提高检测灵敏度,作者将反应体系分散至油包水液滴中,每个液滴中包含数量不等的靶circRNA,孵育后在荧光显微镜下采集液滴荧光信号(图3a)。实验证明PddCas13a可以区分circRNA和同源线性RNA,具有良好的特异性(图3b),且能够与miRNA进行区分(图3c)。接下来作者用PddCas13a定量检测了sub-circHIPK3,得到PddCas13a检测限低至10 aM,并用统计模型校正了量化结果(图f)。
图3 PddCas13a定量检测circRNA
4. PddCas13a在真实样品中定量检测circRNA
在真实样品检测中,作者发现crRNA可能被样品中核酸酶降解并影响Cas13a的活性。因此作者对野生型crRNA(WT-crRNA)进行硫代磷酸(PS)修饰,得到修饰的crRNA(MD-crRNA)(图4b)。作者并证明MD-crRNA能够避免核酸酶降解并提高真实样品检测效果(图4c,d,e)。随后作者使用MD-crRNA结合PddCas13a检测了五种细胞的总RNA中circHIPK3的浓度,结果与数字PCR(ddPCR)的结果相一致,证明了该方法的可靠性(图4f,g)。
接下来作者利用PddCas13a检测癌症患者血清外泌体中的circHIPK3,评估其癌症诊断效果。结果表明癌症病人外泌体中circHIPK3表达含量明显升高,证明PddCas13a对复杂生物样品中的circRNA具有良好的定量检测能力(图4h)。
图4 PddCas13a定量检测真实样品中的circHIPK3
5. 适用于PddCas13a的便携式检测仪器
为了简化工作流程和操作,作者设计并建立了一种便携式仪器,该仪器由液滴生成模块、加热模块和光学成像模块组成,可以现场自动化检测circRNA,减少手动操作(图5a)。其工作流程为:将油和反应溶液加载到载玻片上,通过控制程序产生液滴,等温孵育后,获得荧光图像(图5b)。该仪器能够在阳性样品中清楚地检测到液滴中的荧光信号(图5c)。作者使用该装置检测含有不同浓度circHIPK3的血清外泌体样本,结果与手动检测的结果一致(图5d)。这些结果证明使用PddCas13a便携式平台可以应用于现场circRNA的定量检测。
图5 利用PddCas13a便携式检测仪器定量检测circRNA
6. 总结
本研究基于CRISPR/Cas13a系统,通过直接识别BSJ区,在恒温下实现了circRNA检测,并通过与液滴数字式检测方法结合,实现高灵敏度定量检测circRNA。多分散液滴检测方式避免了传统液滴制备对微流控芯片设备的依赖,极大降低了人力、物力和时间成本。此外,本研究提出的方法从原理上具有高特异性,且免扩增的检测方式从根本上避免了交叉污染风险。通过结合便携式检测仪器,可以实现circRNA现场定量检测。本研究技术未来有望应用于癌症等重大疾病早期诊断。
原文链接
https://www.sciencedirect.com/science/article/pii/S0956566324008327?via%3Dihub
.png)