环状RNA(circRNA)疗法由于其固有的稳定性和持久的蛋白质翻译能力,可作为mRNA疗法的一种迭代策略,具有很大的前景。然而,RNA环化效率限制了大规模生产高纯度环状RNA。因此,要把体外合成环状RNA作为具有前瞻性临床应用的治疗药物,开发一种通用的、更有效的RNA循环系统势在必行。
近日,清华大学喻国灿、新加坡国立大学永禄林医学院陈小元教授联合山西高等创新研究院刘志达研究员团队在Theranostics期刊上发表研究论文:Developing an enhanced chimeric permuted intron-exon system for circular RNA therapeutics。
该研究中建立了一个基于I型内含子自剪接的增强型的嵌合排列内含子-外显子系统(CPIE系统),不仅实现RNA分子的高效环状化,还最大限度地减少了最终circRNA产物中疤痕序列的存在,从而减轻了潜在的免疫原性。CPIE系统成功地促进了针对肿瘤和感染性疾病的circRNA疫苗的生产,突出了其在推进circRNA治疗方面的巨大潜力。
结果
CPIE系统的设计
为实现正确剪接RNA的高效环化,研究设计了一个策略性地排列来自T4噬菌体和鱼腥藻的两个高度结构化的I族内含子的工程化的CPIE系统(图1)。CPIE系统中,线性前体RNA可通过两种途径产生circRNA:
一方面,在辅助因子的帮助下,前体RNA可通过内部PIE II模块直接产生circRNA。在这种情况下,PIE I模块可通过核苷酸相互作用快速协助PIE II模块折叠。
另一方面,前体RNA首先通过外部PIE I模块产生环状中间RNA,然后通过内部PIE II模块发生分子内剪接反应,产生最终环状RNA(图1)。
图1 合成环状RNA的CPIE系统设计。
CPIE系统促进RNA环化
研究开发了两个不同的CPIE系统,即CPIEa和CPIEb。在CPIEa中,Anabaena内含子的PIE模块位于外部,而T4噬菌体内含子的PIE模块位于内部。而在CPIEb中,这些PIE模块以相反的方式排列(图2A)。CVB3 IRES和EGFP编码序列被插入到CPIEa和CPIEb系统中。经过体外转录(IVT)和剪接后,都能产生明显circRNA(图2B)。
通过在CPIEa和CPIEb系统中引入PIE I模块剪接位点的突变,研究发现PIE I模块即使处于非活性状态仍对RNA的环化有重要作用,而具有催化活性的PIE I模块可增强PIE II介导的RNA环化。(图2C)
图2 CPIE系统的特性。
表征CPIE系统制备的circRNA
研究采用HPLC方法纯化CPIEa和CPIEb系统生成的circRNA(图3A,B);利用琼脂糖凝胶电泳和HPLC验证circRNA的纯度;对纯化的circRNA进行逆转录RT-PCR和Sanger测序,以确认CPIE系统中的剪接位点,结果都显示了外显子的准确连接(图3E)。
CPIEa和CPIEb制备的circRNA显示出与m1ψ修饰的线性RNA相当的EGFP表达水平(图3F和3G),但与线性mRNA相比,circRNA蛋白表达时间延长(图3H、3I),可见circRNA增强了蛋白表达的稳定性和持久性。
图3 circRNA的纯化和表达。
CPIE系统制备的CircRNA具有较低的免疫原性
免疫传感器对体外可能识别合成的circRNA的残留疤痕序列,或circRNA产物中存在少量线性RNA污染物,导致先天免疫反应。研究中的CPIEa和CPIEb系统只保留最小的疤痕序列(CPIEa, 38bp;CPIEb, 17 bp)用于最终circRNA产品的剪接,显著低于之前的ePIE (108 bp)系统。(图2A,3E)
与未修饰的线性mRNA相比,circRNA表现出较低的免疫原性,通过CPIE制备的circRNA诱导的免疫原性低于ePIE系统产生的circRNA。(图4)
图4 CPIE系统产生的环状RNA的免疫原性。
LNP@circRNA配合物的制备
研究进一步利用CPIEb系统,将不稳定的绿色荧光蛋白(D2GFP)报告基因和源自HPV E7(43-62aa)的抗原,融合构建到circRNA中(图5A),在细胞中验证了其可稳定低表达。然后进行LNP包封,形成稳定的LNP@circRNAE7-D2GFP复合物。(图5)
图5 LNP@circRNAE7-D2GFP配合物的制备。
CircRNAE7-D2GFP疫苗诱导有效的抗肿瘤免疫
为了评估circRNAE7-D2GFP作为肿瘤疫苗的潜力,研究给C57BL/6J小鼠接种两次含有10µg circRNA的LNP@circRNAE7-D2GFP,然后用TC-1刺激(图6A)。接种组的所有小鼠均无生成肿瘤,而对照组的肿瘤进展明显。研究也评估了circRNAE7-D2GFP具有治疗潜力(图6C)。这表明circRNAE7-D2GFP是一种有效的防治HPV相关肿瘤的疫苗(图6B),CPIEb具有作为circRNA抗肿瘤疫苗的预防和治疗平台的前景。
图6 LNP@CircRNAE7-D2GFP诱导强大的T细胞反应,证明其作为预防性和治疗性抗肿瘤疫苗的有效性。
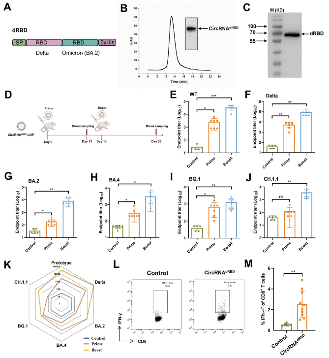
CircRNAdRBD疫苗引发针对SARS-CoV-2及其变体的广泛免疫反应
研究利用工程化的CPIEb系统生成circRNA,编码一种来自SARS-CoV-2的delta和omicron变体(BA.2)的串联RBD结构域的抗原,称为circRNAdRBD(图7A)。在小鼠中免疫接种LNP@circRNAdRBD后,有效激活了RBD特异性CD8+ T细胞,能诱导针对SARS-CoV-2的体液和细胞免疫应答,引起强大而广泛的抗体反应(图7K)。
图7 CircRNAdRBD疫苗诱导针对SARS-CoV-2的强效B细胞和T细胞免疫应答。
总结
研究通过对鱼腥藻pre-tRNALeu或T4噬菌体胸苷酸(Td)合成酶基因I型自剪接内含子进行工程修饰,成功构建了通用的嵌合排列内含子系统(CPIE),有效地提高了RNA环化效率。CPIE系统产生的circRNA具有低免疫原性和持续有效的蛋白表达特性,构建的circRNA疫苗可在小鼠模型中引发针对肿瘤或SARS-CoV-2及其变体的强大免疫激活。总之,研究提供了一个高效、通用的体外合成circRNA系统,在circRNA治疗方面具有广泛的应用前景。
原文链接
https://pmc.ncbi.nlm.nih.gov/articles/PMC11426236/
.png)