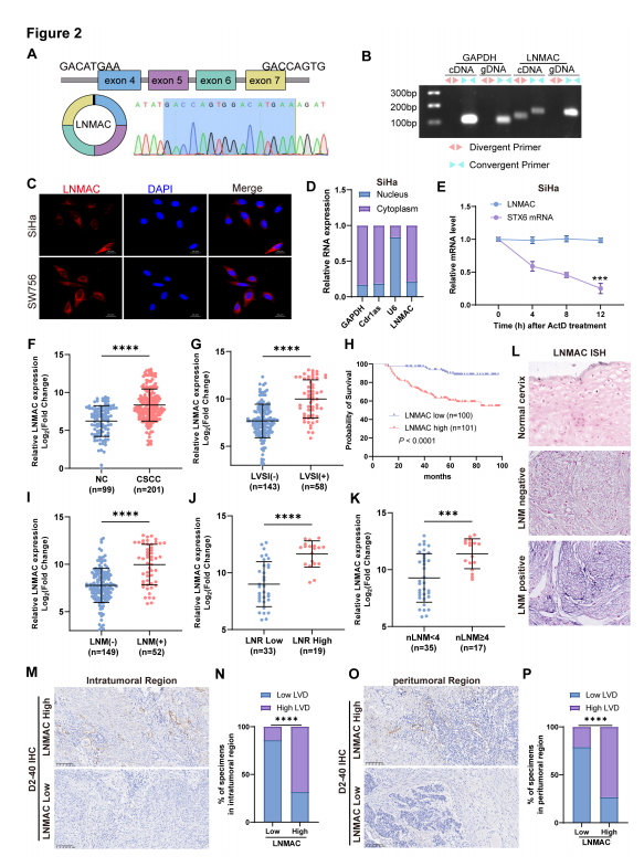
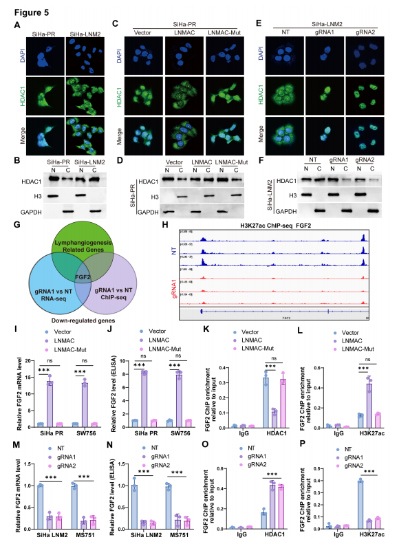
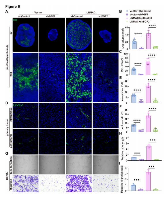
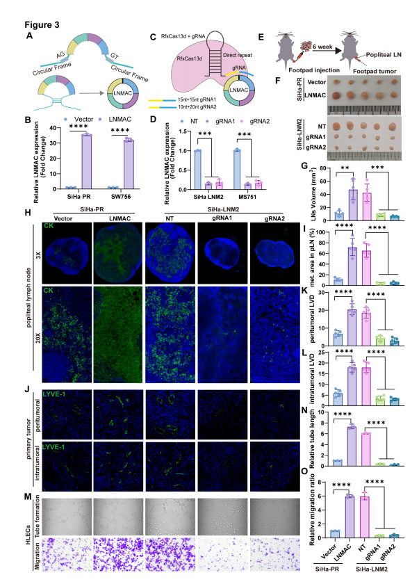
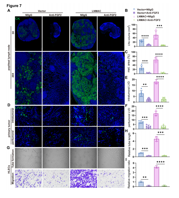
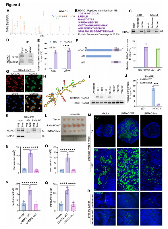
研究背景 子宫颈癌是世界上最常见的女性癌症之一,其中约70%至80%的宫颈癌为宫颈鳞状细胞癌(CSCC)。淋巴结转移是宫颈癌的主要转移方式和致死原因,临床亟需有效的治疗CSCC淋巴结转移的新方式和新靶点。研究表明,淋巴管生成是肿瘤淋巴转移的关键启动因子,阐明淋巴管生成的异常调控机制对研究淋巴结转移具有重要意义。 近日,中山大学附属第一医院妇产科姚书忠、王伟、姜红叶团队在Adv Sci (Weinh)上发表文章:LNMAC Promotes Cervical Squamous Cell Carcinoma Lymphatic Metastasis via Epigenetic Regulation of FGF2-Induced Lymphangiogenesis,本研究通过小鼠体内腘窝淋巴结转移模型筛选出在淋巴结转移能力强的宫颈癌细胞系中高表达的环状RNA LNMAC,体内外研究证实LNMAC促进淋巴管生成和淋巴结转移。这些发现阐明了环状RNA调控宫颈癌淋巴结转移的新机制,为治疗和预防宫颈癌淋巴结转移提供了新思路和新靶点。 一、LNMAC在淋巴结转移性CSCC细胞中表达上调 作者首先通过裸鼠腘窝淋巴结反复注射模型成功构建宫颈鳞癌高淋巴结转移能力细胞系SiHa-LNM2,并通过体内外实验证实相较于亲代细胞系SiHa-PR,SiHa-LNM2促进淋巴管生成和淋巴结转移的能力增强。作者进一步通过circRNA 芯片以及体内转移发现淋巴结转移相关环状RNA(称为LNMAC)。 二、LNMAC过表达与CSCC患者淋巴转移相关 作者通过Sanger测序鉴定了LNMAC的特异性拼接位点,荧光原位杂交结果显示LNMAC主要定位于细胞质。作者进一步在临床标本中验证LNMAC的表达,实验结果显示相较于不伴有淋巴结转移的宫颈癌组织,与正常宫颈组织相比,LNMAC在宫颈癌原位灶中高表达,且在伴有淋巴结转移的宫颈癌组织中表达进一步上调,生存分析显示LNMAC高表达与宫颈癌患者的不良预后明显相关。 三、 LNMAC促进淋巴管生成和CSCC淋巴结转移 研究团队分别在宫颈原位组织来源的细胞系SiHa-PR和SW756中构建过表达LNMAC,在转移淋巴结来源的细胞系SiHa-LNM2和MS751中构建敲低LNMAC稳转细胞株,通过体内小鼠足垫注射淋巴结转移模型证明了LNMAC发挥促进宫颈癌淋巴结转移的功能;通过体外淋巴管生成实验证实LNMAC促进淋巴管生成。 四、 LNMAC与宫颈癌细胞中的组蛋白去乙酰化酶HDAC1直接结合 为了探究LNMAC调控宫颈癌淋巴结转移的具体分子机制,研究团队通过RNA pull down和RIP实验证实LNMAC能够与HDAC1结合。进一步截短实验发现包含核定位序列NLS的HDAC1蛋白C端和LNMAC的90-150段序列是两者具体结合部位。功能实验显示LNMAC结合位点突变后其促进淋巴结转移的作用受到明显抑制,证明LNMAC通过结合HDAC1发挥促进宫颈癌淋巴结转移的作用。 五、LNMAC通过抑制α6/8介导的HDAC1核转位表观调控FGF2表达 考虑到LNMAC与含有NLS的HDAC1的C端相互作用,作者首先探索了LNMAC对HDAC1亚细胞定位的影响。免疫荧光结果显示,相较于SiHa-PR,SiHa-LNM2中HDAC1更多的定位于细胞质。在SiHa-PR中过表达野生型而非突变型LNMAC减少HDAC1的核定位;而在SiHa-LNM2敲低LNMAC增加了HDAC1的核定位。这些发现表明HDAC1可以调控HDAC1细胞核和细胞质之间的转运过程,进一siRNA筛选实验证实Importin α6 and importin α8介导这一过程。为了进一步确定HDAC1细胞核转位介导的下游靶基因,作者通过H3K27ac CHIP,与敲低LNMAC后RNA-seq以及淋巴管生成相关基因取交集,确定了共同靶点FGF2。过表达促进FGF2 mRNA上调以及HDAC1和H3K27ac在FGF2启动子区域的富集,敲低后起到相反的作用。 六、 FGF2是LNMAC介导的淋巴管生成和淋巴结转移所必需的 作者通过体内实验证实FGF的缺失可以抑制LNMAC诱导的宫颈癌淋巴结转移,免疫荧光结果显示肿瘤内和肿瘤周围淋巴管密度显著降低。体外实验表明,敲低FGF2可以逆转LNMAC介导的淋巴管生成和迁移。 七、靶向FGF2诱导的淋巴管生成可以有效抑制淋巴结转移 研究团队评估了抗FGF2单克隆抗体(mAb) 3F12E7在LNMAC介导的宫颈癌淋巴结转移中的作用,实验结果显示,FGF2 (3F12E7)中和抗体治疗可显著减少腘窝淋巴结体积和转移面积,同时肿瘤内和肿瘤周围淋巴管密度显著降低。此外,3F12E7抗体显著抑制LNMAC诱导的淋巴管形成和迁移,这些结果表明靶向FGF2诱导的淋巴管生成是治疗CSCC淋巴结转移的有效方法。 总结 该研究基于小鼠腘窝淋巴结转移模型,发现了一种淋巴结转移相关环状RNA(称为LNMAC)在宫颈癌中显著上调,LNMAC通过直接结合组蛋白去乙酰化酶HDAC1,阻止核输入蛋白importin α6/8介导的HDAC1核转位,进而促进组蛋白H3K27乙酰化介导的FGF2转录激活,最终促进宫颈癌淋巴结转移。 研究团队负责人简介 中山大学附属第一医院妇科姚书忠教授,王伟教授,姜红叶医生为本文的共同通讯作者,中山大学附属第一医院妇科博士后张春宇,博士研究生袁丽,温伟佳为本文的共同第一作者。 原文链接 https://onlinelibrary.wiley.com/doi/10.1002/advs.202404645 分类: circRNA与疾病, 前沿动态, 宫颈癌, 最新重要进展, 研究热点跟踪admin八月 23, 2024评论