乳腺癌(BC)是全球妇女中最常见的癌症类型,已成为影响妇女健康的主要威胁。BC在癌症发病率中排名第一,在癌症死亡率中排名第五,分别占全球所有癌症病例的11.7%和所有癌症死亡病例的6.9%。近几十年来,由于早期诊断、化疗、内分泌治疗和分子靶向治疗的发展,BC的5年生存率有了显著提高。然而,BC在大多数国家的死亡率和复发频率仍较高。因此,迫切需要探索更特异性、更有效的诊断生物标志物和治疗靶点。
环状RNA是在真核生物中通过非典型反向剪接产生的共价闭合RNA分子,不存在5‘帽子和3’poly-A尾巴,从而赋予环状RNA对外切酶的抗性和比线性RNA更高的稳定性。越来越多的研究表明,环状RNA可以作为生物标记物,对疾病诊断、预后和治疗具有重要临床意义。目前已知,环状RNA可以通过作为miRNA海绵和调控信号通路参与癌症的发病机制,而进一步研究环状RNA的功能有助于解析环状RNA在乳腺癌发展中的潜在分子作用机制。
2023年8月25日,郑州大学附属第一医院贺靖/贺付成/罗阳团队在Cell Death & Disease(IF=9.0)发表文章“EIF4A3-mediated circ_0042881 activates the RAS pathway via miR-217/SOS1 axis to facilitate breast cancer progression”。作者研究了一种由神经纤维瘤蛋白1(NF1)转录本剪接得到的环状RNA(circ_0042881)。体外和体内实验证明,与健康组织和细胞相比,circ_0042881的表达水平在BC组织和细胞系中显著升高,并促进了BC细胞的增殖、迁移和侵袭。作者还阐明了circ_0042881作为竞争内源性RNA(ceRNA)调控BC细胞转录后阶调控基因(SOS1)表达的潜在作用机制。此外,NF1 pre-mRNA包含真核启动因子EIF4A3的结合位点,可以促进circ_0042881的生成。这项研究表明,circ_0042881可能作为一种预后的生物标志物或BC患者的潜在治疗靶点。

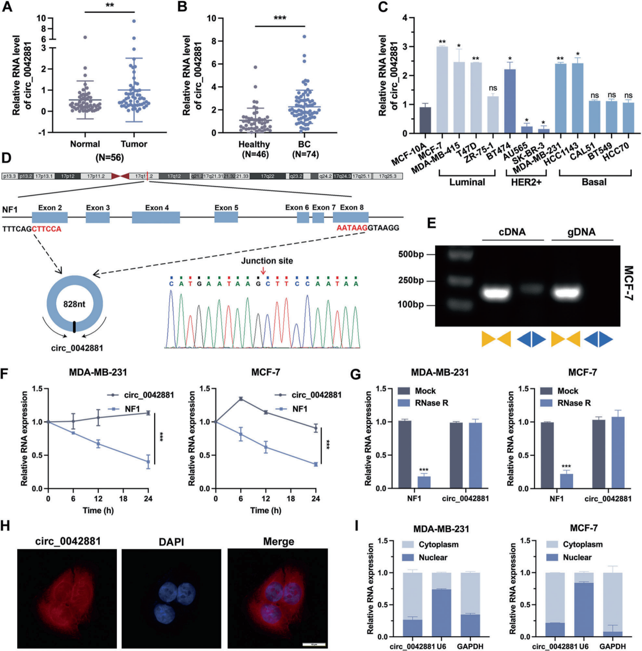
circ_0042881在BC中的表达及特征分析
作者对56对BC组织和邻近的非肿瘤组织进行了RT-qPCR检测,发现circ_0042881在BC组织中的表达水平明显较高。同时,作者也发现与健康对照组相比,BC患者血浆中circ_0042881表达水平显著升高。此外,circ_0042881的过表达在BC细胞系中得到进一步验证,且相对于其它BC细胞系,在MCF-7和MDA-MB-231这两种细胞系中检测到了更高的表达水平。作者使用放线菌素D确定了circ_0042881比亲本mRNA更加稳定。通过FISH实验确定了circ_0042881主要分布在BC细胞的细胞质中。综上表明,circ_0042881主要存在于BC细胞的细胞质中,其在肿瘤组织和血浆中的高表达水平表明circ_0042881可能是一种可行的BC生物标志物(如图1)。

图1 Circ_0042881在BC中高表达
Circ_0042881促进BC细胞增殖、迁移和侵袭
为了验证circ_0042881在BC细胞中的功能,作者构建了敲低circ_0042881和过表达circ_0042881的BC细胞模型。通过RT-qPCR检测表明circ_0042881的敲低不会影响其亲本NF1 mRNA的转录。通过CCK-8检测显示敲低circ_0042881显著抑制BC细胞的生长。集落形成实验证明敲低circ_0042881后,MDA-MB-231和MCF-7的增殖能力降低。此外,作者通过transwell侵袭实验发现敲低circ_0042881组的迁移和侵袭细胞数量明显减少。以上数据表明circ_0042881可以增强BC细胞的增殖、迁移和侵袭(如图2)。
图2 敲低circ_0042881抑制BC进展
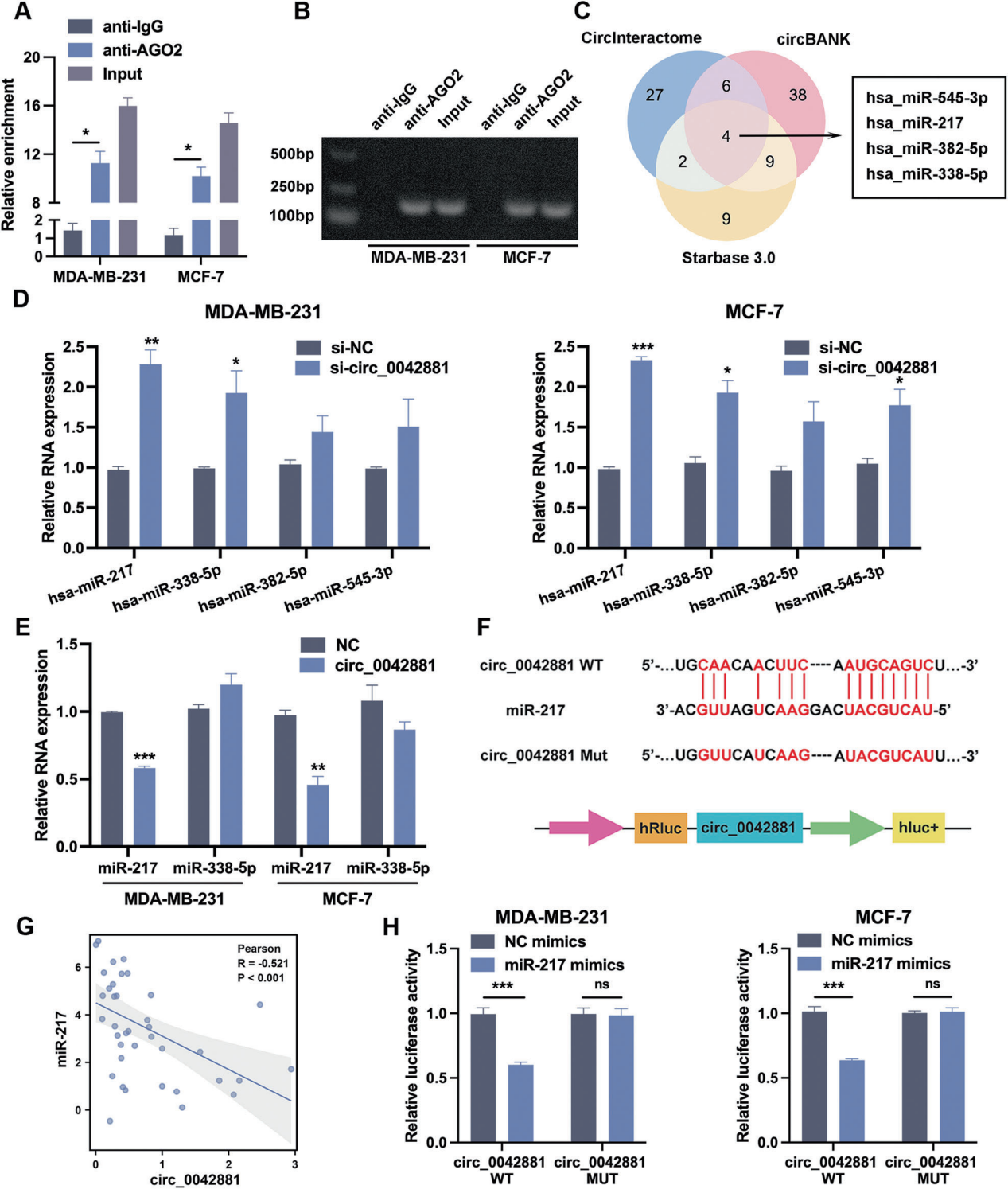
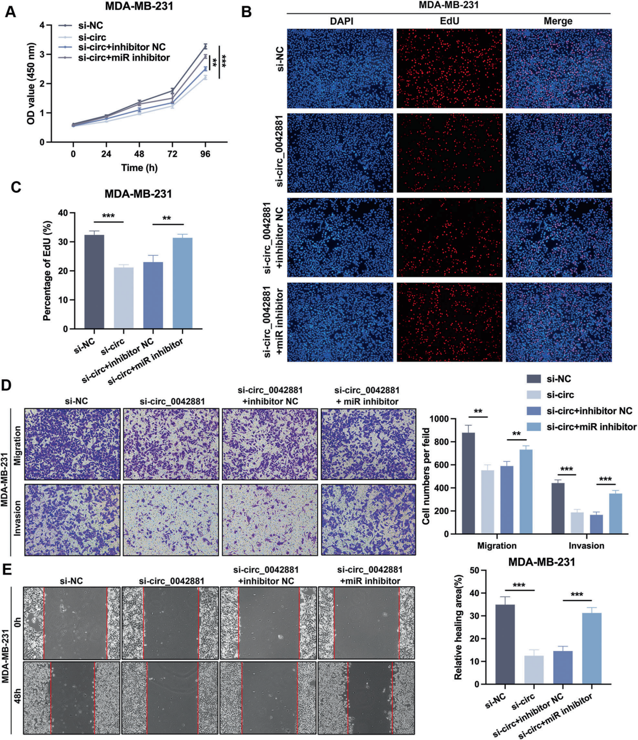
circ_0042881作为miR-217的海绵
鉴于circ_0042881是一个由外显子反向剪接产生的环状RNA,并且主要位于细胞质中,作者推测其可能会作为miRNA海绵来控制基因表达。作者使用anti-AGO2进行了RIP实验,实验证明circ_0042881在anti-AGO2组内明显富集。利用circBANK数据库预测了circ_0042881的潜在靶标miRNA并结合qPCR检测,结果表明circ_0042881可能在BC中起到miR-217海绵的作用。为了验证上述结果,作者利用荧光素酶报告实验证明了二者存在结合。综上表明,circ_0042881和miR-217可以直接相互作用(如图3)。
图3 circ_0042881作为miR-217海绵
SOS1是miR-217的靶点
为了确认miR-217的潜在下游靶基因,作者对有无转染miR-217的细胞做了转录组差异分析,通过miRDB数据库比对以及RT-qPCR分析,结果显示只有SOS1基因与circ_0042881的表达水平呈正相关。通过双荧光素酶实验验证了miR-217可以直接结合SOS1的3’UTR区域。随后,作者通过WB实验发现当circ_0042881过表达后,SOS1的表达量增加也会伴随着AKT和ERK磷酸化的增加。且使用BAY-293(抑制剂)处理细胞后,BAY-293显著降低了circ_0042881引起的AKT和ERK磷酸化水平。综上表明,circ_0042881可以通过海绵化miR-217从而提高SOS1的表达,进而诱导RAS蛋白促进AKT和ERK的磷酸化,最终激活MEK/ERK和PI3K/AKT通路(如图4)。
图4 SOS1是miR-217的靶点
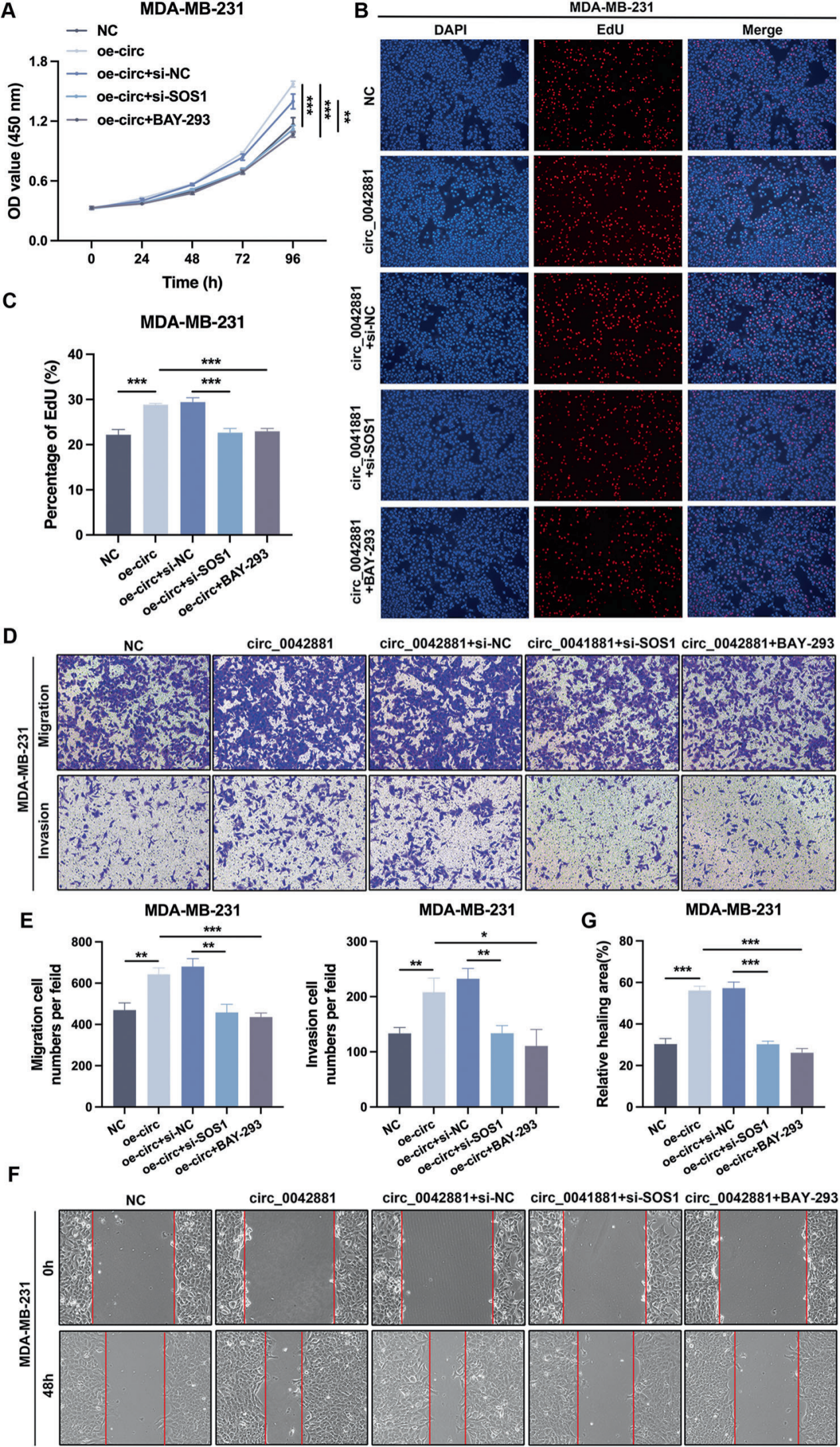
circ_0042881通过SOS1/RAS通路加速BC细胞的增殖和迁移
接着,作者使用rescue实验探索了circ_0042881是否会通过SOS1/RAS通路从而调节BC细胞的恶性行为。CCK-8实验证实circ_0042881的表达有助于BC细胞的增殖。而使用BAY-293沉默SOS1或阻断SOS1与RAS的相互作用可逆转上调circ_0042881对BC细胞的增殖效果。此外,transwell实验和伤口愈合实验的结果也证实了circ_0042881的上调有利于BC细胞的迁移和侵袭。同时修复实验表明敲低circ_0042881对细胞增殖、迁移和侵袭的限制作用可以通过SOS1的表达逆转。综上所述,作者证实circ_0042881可以通过激活SOS1/RAS信号通路促进BC细胞的增殖、侵袭和迁移(如图5)。
图5 Circ_0042881以SOS1依赖的方式促进BC细胞增殖和转移
EIF4A3作为circ_0042881的上游目标
为了进一步分析circ_0042881是否可以被RBP调控,作者预测了circ_0042881可能的RBP结合位点,发现EIF4A3(真核翻译起始因子4A3)拥有最多的结合位点。RIP实验表明,EIF4A3在4个推测的结合位点与NF1 pre-mRNA的侧翼序列结合。通过WB和RT-qPCR证实缺乏EIF4A3可以抑制circ_0042881的表达。此外,作者使用EdU检测发现阻断EIF4A3会明显抑制细胞的生长。通过transwell和伤口愈合试验检测显示抑制EIF4A3会阻抑BC细胞的迁移和侵袭能力,而过表达circ_0042881则会促进BC细胞的发育。综上说明,EIF4A3可以促进circ_0042881的反向剪接过程,加速BC恶性进展(如图6)。
图6 RNA结合蛋白EIF4A3调控circ_0042881的表达
Circ_0042881在体内加速BC细胞的肿瘤发生和迁移
最后,为了评估circ_0042881在BC进展中的作用,作者使用原位BC小鼠模型进行了肿瘤发生分析。研究发现异位表达的circ_0042881会导致异种原位移植体更快的形成肿瘤。WB结果显示,circ_0042881表达的肿瘤组织中p-AKT和p-ERK表达升高。此外,作者建立了实验性肺转移模型,发现和健康肺组织相比,circ_0042881过表达的BC细胞系产生了更多的转移性肺结节。总之,上述体内研究补充了体外研究结果,强调了circ_0042881在BC生长和转移中的关键作用(如图7)。

图7 circ_0042881促进BC在体内的生长和转移
总结
作者发现了一种新的环状RNA circ_0042881,它在BC组织中显著升高,并与TNM分期相关。circ_0042881通过与miR-217的竞争性结合,控制SOS1的表达,激活下游信号转导级联(包括MEK/ERK通路和PI3K/AKT通路),从而参与癌症的发展。此外,RNA结合蛋白EIF4A3通过结合circ_0042881的侧翼区域促进其表达。总之,作者的研究发现了一个新的调控网络,它对BC细胞的生长和转移至关重要,可能为BC的诊断和治疗提供有价值的生物标志物。
图8 EIF4A3介导的circ_0042881通过miR-217/SOS1通路促进BC进展的机制示意图
原文链接:
https://doi.org/10.1038/s41419-023-06085-4
.png)