甲型流感病毒(IAV)由于其大流行和季节性流行,对公共卫生和社会经济构成了严重威胁。IAV利用宿主细胞机制促进其复制,而宿主先天免疫系统可诱导多种抗病毒药物对抗IAV感染。研究发现大多数环状RNA的表达水平在IAV感染后发生了显著变化,并参与了病毒感染和抗病毒免疫应答。然而,大多数环状RNA在IAV感染中的生物遗传过程、潜在功能和潜在机制尚不清楚。
2023年8月21日,中国科学院微生物研究所致病性微生物与免疫学重点实验室李晶、叶昕、刘文军团队在PLoS Pathogens(IF=6.7)发表文章“The circRNA circVAMP3 restricts influenza A virus replication by interfering with NP and NS1 proteins”。作者筛选了三种IAV菌株的环状RNA转录谱,以鉴定参与该病毒复制的环状RNA。在IAV感染过程中,IFN-β能诱导circVAMP3且表达水平增幅最大。进一步发现,circVAMP3的形成是由QKI-5介导的,而QKI-5作为病毒蛋白的诱饵来抑制IAV复制,为环状RNA对抗IAV感染的作用提供了新的见解。
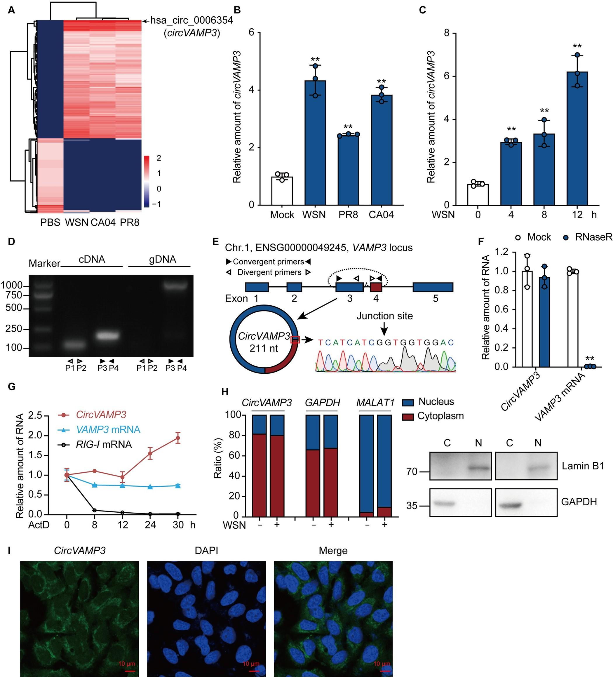
IAV感染和IFN-β刺激均可上调circVAMP3
首先通过RNA测序和RT-qPCR验证发现hsa_circ_0006354在IAV感染时上调最为显著。接着Sanger测序发现hsa_circ_0006354来自位于人类1号染色体上的VAMP3基因外显子3和4,并因此被命名为circVAMP3。RNase R和放线菌素D实验也发现circVAMP3结构稳定且具有更长的半衰期。FISH结果显示,circVAMP3主要位于细胞质中,在细胞核中的水平很低。总之,circVAMP3在IAV感染或IFN-β刺激时高水平表达,并主要位于细胞质中。
图1 IAV感染增强了circVAMP3的表达
QKI-5促进circVAMP3的生成
病毒滴度剂量测定发现,QKI-5蛋白水平随着WSN病毒滴度的升高而逐渐升高,其他IAV菌株与WSN感染一致,所有病毒都能显著上调QKI-5蛋白水平。同时,IFN-β也以剂量依赖的方式显著上调了QKI-5的转录和蛋白水平。结果表明,IAV可诱导QKI-5转录本的显著增加。
作者用siRNA敲低QKI-5发现,circVAMP3的生成显著减少;而过表达QKI-5则增加了circVAMP3的表达。RIP实验表明,QKI与VAMP3前体mRNA外显子邻近位点具有结合作用。结果表明,IAV感染和IFN-β刺激诱导的QKI-5表达能促进circVAMP3的生成。

图2 QKI-5与侧翼内含子结合,促进circVAMP3的生物发生
CircVAMP3限制了IAV的复制(体外实验)
通过WSN病毒感染两种不同的过表达circVAMP3的细胞系,发现circVAMP3过表达显著降低了病毒的滴度和病毒蛋白M1和NP的水平;WB结果表明,随着circVAMP3转染剂量的逐渐增加,NP和M1蛋白水平逐渐降低;而敲低circVAMP3后的实验结果与此相反,表明过表达circVAMP3可以显著抑制IAV的复制,且呈剂量依赖性。另外,作者也检测了WSN在A549-circVAMP3细胞中不同时间点的复制能力,结果显示,A549-circVAMP3细胞的病毒滴度在每个指定的时间点均有明显的降低。同时,作者用不同亚型IAVs感染A549-circVAMP3细胞,发现A549-circVAMP3细胞中多种亚型IAVs的病毒滴度均明显低于对照细胞。综上表明,circVAMP3可以较长时间强烈抑制WSN的复制和增殖,并能抑制多株IAV的增殖。
图3 过表达circVAMP3可抑制IAV复制,而下调circVAMP3可增强其复制
CircVAMP3限制了IAV的复制和发病机制(体内实验)
为了研究circVAMP3对体内IAV感染的影响,通过AAV6-circVAMP3感染小鼠肺,RT-PCR证实,外源性circVAMP3于感染后3周在小鼠肺中表达。然后用WSN鼻内感染小鼠,结果显示AAV6-circVAMP3处理的小鼠比AAV6-NC或PBS处理的小鼠体重减轻更少,死亡率更低,存活时间更长。同时,circVAMP3也缓解了小鼠肺部的红细胞外渗现象,减轻了肺水肿。空斑实验和IHC表明,经AAV6-circVAMP3处理的小鼠肺部的病毒载量明显低于对照。肺组织学分析显示,AAV6-circVAMP3处理小鼠后,其肺泡损伤和间质炎症细胞浸润较轻。综上所述,circVAMP3减少了IAV的复制和疾病发生。
图4 过表达circVAMP3可抑制体内IAV复制
CircVAMP3直接与IAV的NP和NS1相互作用
RNA pulldown、RIP和质谱结果显示,circVAMP3仅与病毒NP和NS1蛋白相互作用。然后作者又通过pulldown、WB、RT-qPCR、His-免疫共沉淀进一步论证了circVAMP3可以直接与NP或NS1蛋白相互作用。
为了确定与circVAMP3相互作用的NP和NS区域,作者表达了两个基于RNA结合域(RBD)位置的NP截断体蛋白和NS1截断体蛋白,并进行了RIP实验。RT-qPCR结果显示,circVAMP3与NP截断突变体(aa182-498)和NS1截断突变体(aa1-84)有相互作用。此外,circVAMP3的1-30、121-150、151-180和181-210nt这4个片段都与NP充分结合。综上表明,circVAMP3直接与NS1(aa1-84)区域互作,且包含多个NS1结合位点。
图5 CircVAMP3直接与IAV的NP和NS1结合
CircVAMP3通过削弱NP与PB1或PB2的相互作用来抑制vRNP活性
NP是病毒核糖核蛋白(vRNP)复合物的重要组成部分,对vRNP活性至关重要。通过荧光素酶检测,发现过表达circVAMP3的细胞的vRNP活性显著降低;当circVAMP3的表达减少时,vRNP活性增加。这表明circVAMP3抑制了病毒聚合酶活性,而回补circVAMP3又解除了这种抑制现象。另外,circVAMP3过表达降低了M1和NP的vRNA、cRNA和mRNA水平。总之,circVAMP3会损害vRNP复合物的活性,从而降低vRNA、cRNA和mRNA的合成。
NP(aa 182-498)包含NP自聚合区和PB1或PB2结合区。IP和WB实验证明circVAMP3并不影响NP的自聚合。过表达circVAMP3能降低NP与PB1或PB2的相互作用,同时也降低了NP与vRNA的相互作用。综上所述,circVAMP3通过干扰NP与其他vRNP亚基的相互作用来抑制IAV聚合酶的活性。
图6 circVAMP3过表达会抑制vRNP复合物的活性以减少病毒RNA的转录和复制
CircVAMP3减轻了NS1对IFN-β激活的抑制作用,拮抗NS1与RIG-I的结合
NS1在抑制RIG-I介导的抗病毒免疫应答中发挥重要作用。RT-qPCR结果显示,circVAMP3显著增强了IFN-β mRNA的表达,而NS1蛋白则抑制了IFN-β的表达。此外,作者发现circVAMP3过表达显著挽救了NS1蛋白诱导的IFN-β表达下调现象。同时,在A549稳定过表达细胞中,过表达circVAMP3能改善NS1对IFN-β表达的抑制作用。
Co-IP结果表明,circVAMP3的表达削弱了Myc-NS1对FLAG-RIG-I与Myc-TRIM25关联的抑制作用。同时,circVAMP3能恢复被NS1抑制的RIG-I K63泛素化。以上说明circVAMP3通过减少NS1与RIG-I的相互作用来挽救RIG-I的激活。另外,RIG-I缺陷的293T细胞的病毒滴度和蛋白水平明显高于野生型细胞。虽然过表达circVAMP3能显著抑制了流感病毒的增殖,但在RIG-I缺陷的293T细胞中其抑制率降低。
图7 CircVAMP3限制NS1与RIG-I的结合,以恢复IFN-β的转录
总结
综上所述,本文发现circVAMP3在IAV感染或IFN-β治疗中表达上调。此外,IAV或IFN-β介导的QKI-5的上调介导了circVAMP3的生物发生。体内外实验证明,circVAMP3在限制IAV复制中发挥着重要作用。在机制上,circVAMP3通过干扰NP与PB1、PB2或vRNA的相互作用来抑制vRNP活性,并通过减轻NS1对RIG-I信号通路的抑制作用来恢复IFN-β的激活。
本研究中采用PIE方法体外制备circVAMP3,进一步阐明circVAMP3的功能发挥机制。目前,circRNA因独特的闭环结构而稳定性更强,作为线性mRNA的有效替代品,是下一代基因治疗开发的理想平台。

图8 circVAMP3抑制IAV复制的假设模型
原文链接:
https://doi.org/10.1371/journal.ppat.1011577
.png)