膀胱癌(BCa)是尿路最常见的尿路上皮癌之一,发病率和死亡率都很高,占全球所有癌症的3.2%。膀胱癌转移患者的困境是由于早期难以发现转移和缺乏有效的靶向治疗药物。而Wnt信号通路是一个典型的信号转导级联反应,是癌症进展的重要调节因子,Wnt5a的异常表达可持续激活Wnt信号通路,调控肿瘤细胞的增殖、分化和转移,可为BCa的治疗提供一个有效的靶点。特别值得关注的是,前体mRNA经反向剪接形成的环状RNA(circRNA)在BCa中广泛表达,影响其增殖、侵袭和转移。然而,环状RNA生物发生介导BCa远处转移的机制仍不清楚。
2023年8月2日,中山大学孙逸仙纪念医院泌尿外科陈长昊教授、林天歆教授及黄健教授研究团队在Journal of Experimental & Clinical Cancer Research(IF=11.3)发表文章【ZEB1-mediated biogenesis of circNIPBL sustains the metastasis of bladder cancer via Wnt/β-catenin pathway】。作者发现circNIPBL激活Wnt5a/β-连环蛋白信号通路,通过海绵吸附miR-16-2-3p使ZEB1的表达水平上调。此外,ZEB1与NIPBL前体mRNA的侧翼内含子1 45999-46005nt和内含子9 618-624nt结合使其反向剪接,促进circNIPBL的生物发生,最终形成一个正反馈回路,促进BCa的转移。研究发现,ZEB1介导的circNIPBL生物发生形成ZEB1/circNIPBL/Wnt5a正反馈回路调节BCa转移的潜在机制,揭示circNIPBL可能是BCa的有效治疗靶点和生物标志物。
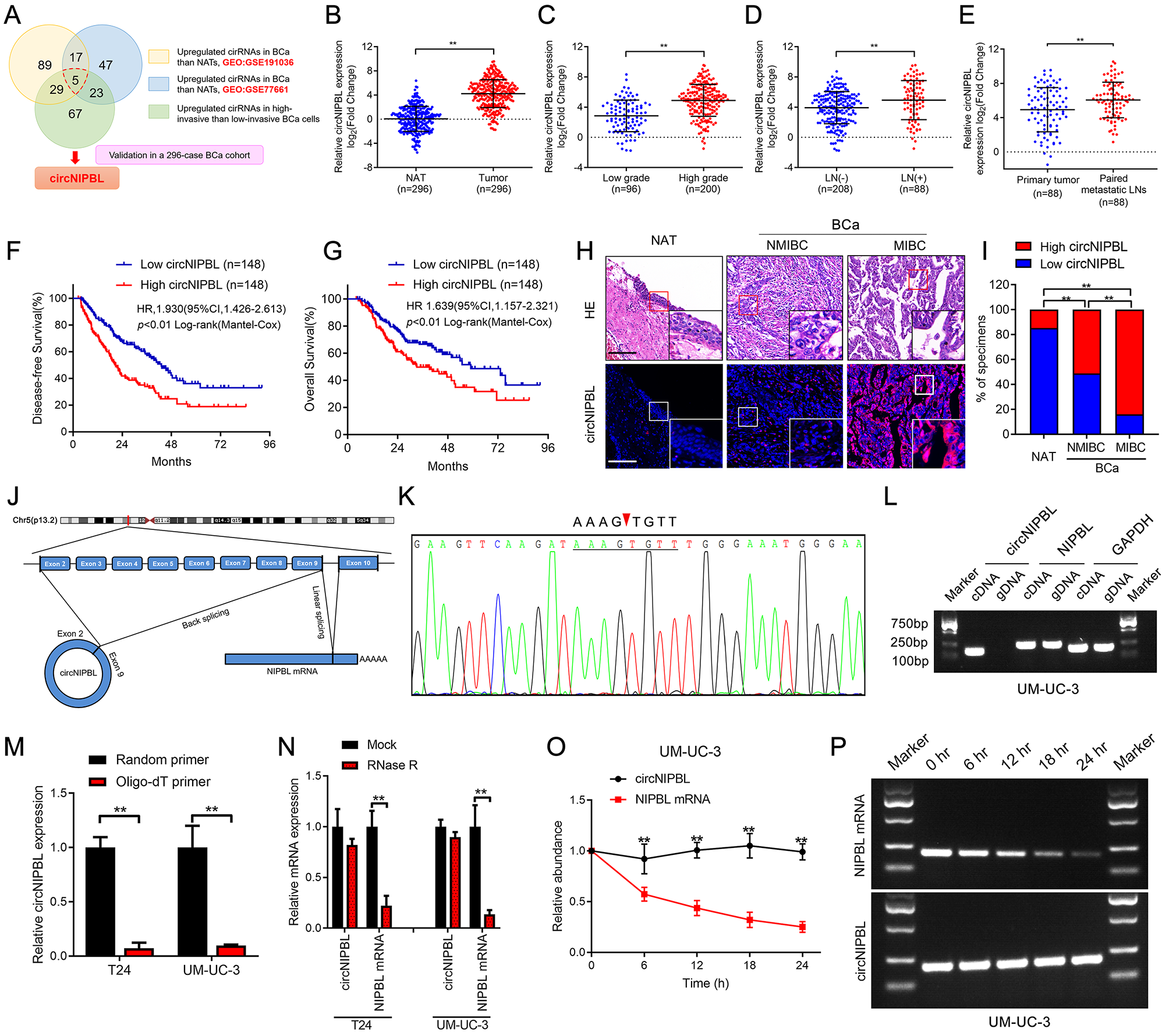
circNIPBL与膀胱癌转移呈正相关
为了探索与BCa转移相关的环状RNA,作者通过高通量测序发现了5个显著上调的环状RNA,进一步评估发现circNIPBL(hsa_circ_0001472)在BCa组织中上调最显著。KaplanMeier和FISH分析结果显示,circNIPBL显著上调,并导致了BCa患者的低生存率。
接着,作者通过Sanger测序和PCR分析验证了circNIPBL的反向剪接结构,证明circNIPBL通过头尾剪接而不是基因组重排形成的。通过RNase R和放线菌素D实验表明,circNIPBL结构稳定且具有更长的半衰期。综上所述,circNIPBL是一个具有稳定共价闭环结构的环状RNA。
图1 BCa中circNIPBL的鉴定和结构特征
circNIPBL增强BCa的迁移和侵袭
为了评估circNIPBL的功能,作者首先研究了circNIPBL在体外是否能促进BCa细胞转移。qRT-PCR分析显示,circNIPBL在UM-UC-3和T24细胞中过表达。伤口愈合试验显示,过表达circNIPBL促进了BCa细胞的迁移,而沉默circNIPBL显著抑制了BCa细胞的迁移,Transwell检测同样证明过表达circNIPBL也能增强了BCa细胞的侵袭和迁移能力。这些结果表明,过表达circNIPBL可增强了BCa细胞的迁移和侵袭能力。
接着,作者进一步通过体内实验评估了circNIPBL在BCa转移中的调节作用。使用荧光素酶标记的circNIPBL过表达质粒转染BCa细胞注射到小鼠体内,发现circNIPBL促进了BCa细胞发生肺转移,肺转移数量评估和IHC结果也验证了这一点。以上结果表明,circNIPBL可促进体内BCa发生转移。
图2 circNIPBL在体内外促进BCa细胞的增殖、迁移和侵袭
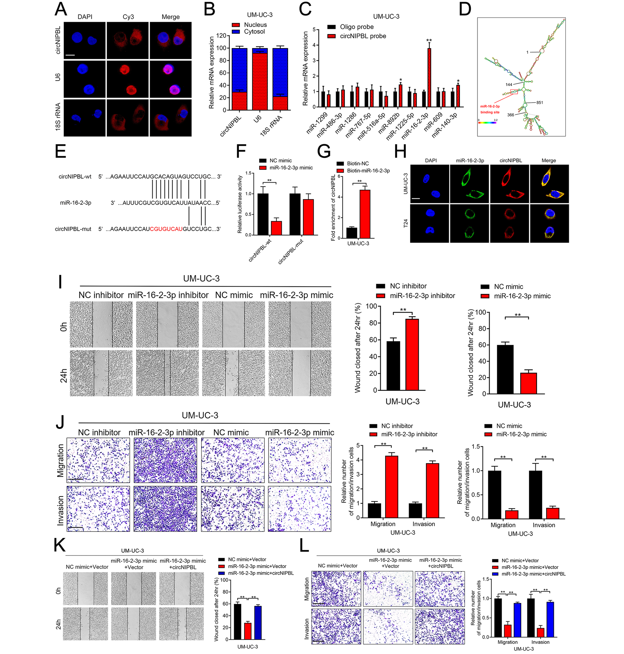
CircNIPBL与miR-16-2-3p直接结合
作者研究了circNIPBL促进BCa转移的潜在机制。通过核质分级分析和FISH实验发现了circNIPBL存在于BCa细胞的细胞质中。运用RNA pulldown探针法发现BCa细胞中只有miR-16-2-3p被circNIPBL富集。作者再用FISH实验发现,circNIPBL和miR-16-2-3p共定位于BCa细胞的细胞质中。总之,circNIPBL直接与miR-16-2-3p结合。
接下来,作者进一步研究了circNIPBL的海绵吸附作用。伤口愈合测定和transwell测定表明,miR-16-2-3p过表达抑制了BCa细胞的迁移和侵袭,而miR16-2-3p敲低显示出相反的效果。此外,circNIPBL过表达显著抑制了miR-16-2-3p的作用。总之,circNIPBL通过充当miR-16-2-3p的海绵来促进BCa细胞的迁移和侵袭。
图3 circNIPBL在BCa细胞中充当miR-16-2-3p的海绵
circNIPBL通过靶向miR-16-2-3p使Wnt5a上调
作者通过TargetScan、Pictar和miRDB分析并预测了miR-16-2-3p的下游靶基因,发现Wnt信号通路是最显著富集的通路。而且,Wnt5a 3’UTR具有miR-16-2-3p的互补序列,进一步确定了Wnt5a是miR-16-2-3p的下游靶标,并通过荧光素酶检测证实了其互作关系。
另外,作者发现circNIPBL表达下调后Wnt5a的表达减少,而在circNIPBL表达上调时Wnt5a表达增加。此外,WB也表明miR-16-2-3p模拟物抑制了Wnt5a在BCa细胞中的表达。总之,这些结果表明circNIPBL作为miR-16-2-3p海绵而激活Wnt5a的表达。
图4 circNIPBL与miR-16-2-3p互作而激活Wnt信号
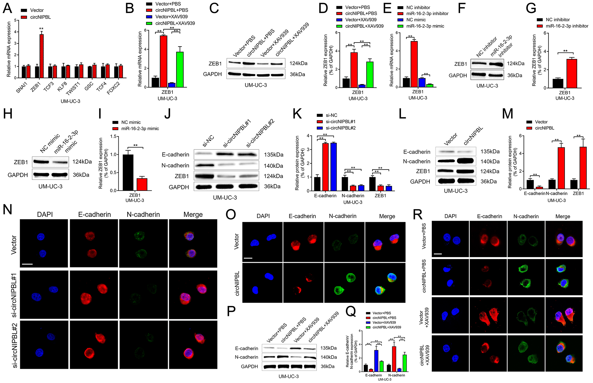
circNIPBL通过激活BCa中的wnt信号通路使ZEB1的表达上调
作者在BCa细胞中过表达circNIPBL,WB结果表明Wnt5a和β-catenin的表达上调。而下调circNIPBL明显抑制BCa细胞中Wnt5a和β-catenin的表达,表明circNIPBL使Wnt5a的表达上调以激活BCa中的Wnt/β-catenin途径。
Wnt信号通路与上皮-间叶细胞转化(EMT)相关。因此,作者通过qRT-PCR分析研究了EMT关键调节因子在BCa细胞中的表达,发现ZEB1在过表达circNIPBL后上调。此外,WB和qRT-PCR结果显示,ZEB1的蛋白质和mRNA水平与miR-16-2-3p呈负相关,表明circNIPBL通过吸附miR-16-2-3p和激活Wnt信号通路使ZEB1上调。
此外,WB和IF分析证实,过表达circNIPBL使间充质标记物N-cadherin的表达上调但抑制了上皮标记物E-cadherin的表达,而敲低circNIPBL具有相反的作用。总之,这些结果表明circNIPBL通过激活Wnt信号通路使ZEB1的表达上调并诱导BCa发生EMT。
图5 circNIPBL促进ZEB1表达上调
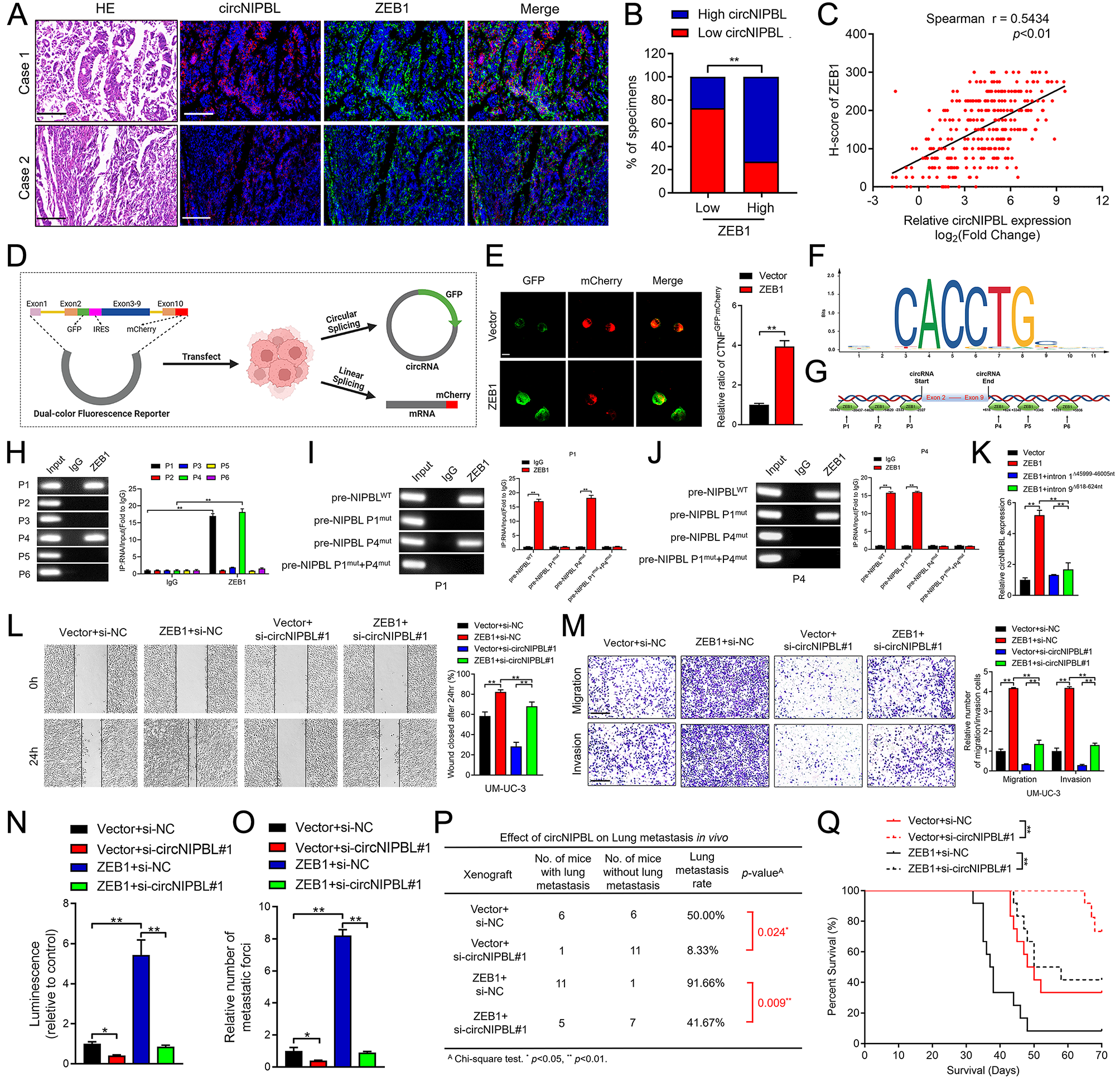
ZEB1与NIPBL前体RNA的侧翼内含子结合以触发circNIPBL生物发生
IHC和RNA FISH分析显示,ZEB1的表达与circNIPBL呈正相关,这表明ZEB1促进circNIPBL的生物发生。作者构建了一个双色荧光报告元件来同时量化线性RNA和环状RNA的剪接表达,发现BCa细胞中过表达ZEB1后,circNIPBL表达水平上调。
作者通过生物信息学技术预测到NIPBL前体mRNA外显子(2–9)的侧翼内含子有潜在结合位点。RIP实验证实ZEB1显著富集了NIPBL前体mRNA的侧翼内含子,而突变该结合位点会显著降低ZEB1对侧翼内含子的富集,综上表明,ZEB1与NIPBL前体RNA的侧翼内含子结合以触发circNIPBL生物发生。
图6 ZEB1与NIPBL前体mRNA的侧翼内含子结合以触发circNIPBL生物发生
circNIPBL介导的正反馈回路在BCa患者中的临床相关性
为了探讨miR-16-2-3p和Wnt5a在BCa患者中的临床意义,作者通过qRT-PCR分析,发现miR-16-2-3p的表达与病理分级呈负相关,而Wnt5a的表达与BCa的病理分级呈正相关。Kaplan-Meier分析显示,miR-16-2-3p过表达的BCa患者的OS和DFS更长。RNA FISH分析结果显示,N-cadherin与circNIPBL表达呈正相关,而E-cadherin与circNIPBL表达呈负相关。结果表明circNIPBL介导的miR-16-2-3p/Wnt5a正反馈回路促进了BCa的远处转移。
图7 circNIPBL介导的正反馈回路在BCa患者中的临床相关性
总结
本文揭示了circNIPBL作为miR16-2-3p的海绵而激活Wnt信号通路的新机制,该机制使ZEB1的表达上调,并促进了NIPBL mRNA的反向剪接以形成正反馈回路。本研究为ZEB1介导的circNIPBL生物发生的重要作用以及ZEB1/ circNIPBL/Wnt5a正反馈回路在BCa远处转移中的独特机制提供了新的认识,提示circNIPBL是BCa患者的创新治疗靶点。
原文链接:
https://doi.org/10.1186/s13046-023-02757-3
.png)