本期特邀孙绍光教授团队分享解读,感谢河北医科大学生物化学与分子生物学教研室孙绍光教授团队对circRNA平台的关注!
心血管疾病是人类健康的巨大威胁,导致了全球超过三分之一患者的死亡。血管重构所致的血管壁增厚和管腔狭窄是动脉粥样硬化、术后血管再狭窄等心血管疾病的重要病理学特征。血管平滑肌细胞(vascular smooth muscle cell,VSMC)是构成血管壁中膜的主要细胞成分,其发生表型转化,获得异常增殖、迁移能力,发生自噬异常,是血管重构性疾病发生发展的重要原因。鉴定血管重构相关的新型调节分子,揭示其调控功能和机制,有助于深入理解血管重构性疾病的发病机制,并为发掘新型治疗靶点提供依据。
环状RNA(circular RNA,circRNA)是一类在前体RNA剪接过程中产生的、具有环状结构的非编码RNA。circRNA没有末端,能够抵抗核酸外切酶介导的降解,比线性RNA具有更好的稳定性。circRNA一般可通过结合microRNA、蛋白质,或作为模板编码蛋白质/多肽发挥调控作用。有研究表明,circRNA 在心血管疾病的发生发展过程中发挥重要的调控作用,但其调控机制目前远没被阐明。鉴定具有同时调节VSMC增殖、迁移和自噬的circRNA,对于血管重构性疾病治疗靶点的开发具有重要意义。
2023年7月25日,《Journal of Advanced Research》(IF=10.7)发表了河北医科大学生物化学与分子生物学教研室孙绍光教授团队的研究论文,题为“Hsa_circ_0001402 alleviates vascular neointimal hyperplasia through a miR-183-5p-dependent regulation of vascular smooth muscle cell proliferation, migration, and autophagy”。该研究率先鉴定了一种可同时调控血管平滑肌细胞(VSMC)增殖、迁移和自噬的circRNA。具体而言,hsa_circ_0001402通过海绵吸附miR-183-5p,靶向FKBPL抑制VSMC增殖和迁移,靶向BECN1激活VSMC自噬,从而抑制血管内膜增生。hsa_circ_0001402/miR-183-5p有望成为血管重构性疾病的干预靶点。

亮 点
1. 过表达hsa_circ_0001402可抑制VSMC增殖、迁移,激活自噬,抑制血管内膜增生。
2. hsa_circ_0001402是miR-183-5p分子海绵。
3. miR-183-5p通过结合FKBPL CDS区抑制FKBPL的蛋白表达水平,促进VSMC增殖和迁移,从而促进血管内膜增生。
4. miR-183-5p通过结合BECN1 3′-UTR抑制BECN1的蛋白表达水平,抑制VSMC自噬,从而促进血管内膜增生。
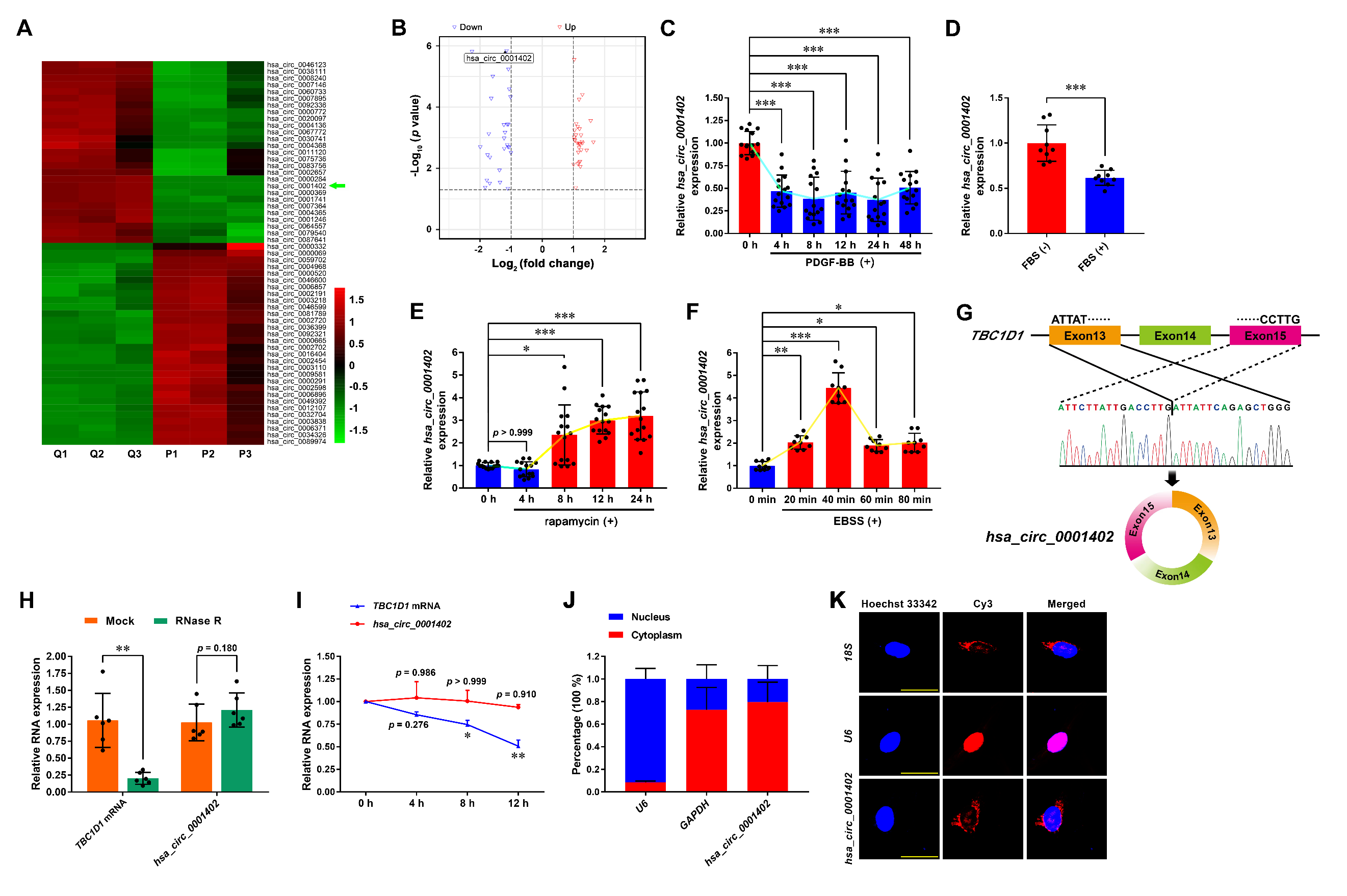
1.hsa_circ_0001402的鉴定分析
孙绍光教授团队在前期工作中,通过基因芯片在PDGF-BB诱导的VSMC中筛选出134种差异表达circRNA(GSE77278)。其中hsa_circ_0001402在人和小鼠中高度保守,在增殖型VSMC中表达降低(图1A-D)。在诱导自噬的VSMC中,hsa_circ_0001402表达升高(图1D-F)。hsa_circ_0001402由TBC1D1基因的13-15号外显子环化形成(图1G)。联合RNase R和放线菌素D处理实验,证实hsa_circ_0001402的环状性质(图1H-I)。联合核/质RNA检测和RNA FISH检测,证实hsa_circ_0001402主要分布在细胞质中(图1J-K)。
图1 hsa_circ_0001402的鉴定分析
2.过表达hsa_circ_0001402可抑制VSMC增殖和迁移,激活VSMC自噬
接着,作者对hsa_circ_0001402的调控功能进行了论证。首先,联合Western blot、EdU和CCK-8分析,证实过表达hsa_circ_0001402能够抑制VSMC增殖(图2A-D)。然后,联合Western blot和细胞划痕分析,证明过表达hsa_circ_0001402能够抑制VSMC迁移(图2E-H)。最后,联合Western blot、细胞自噬流检测和透射电镜自噬溶酶体检测,证实过表达hsa_circ_0001402能够激活VSMC自噬(图2I-N)。
图2 过表达hsa_circ_0001402抑制VSMC增殖和迁移,促进VSMC自噬
3.miR-183-5p通过下调FKBPL促进VSMC增殖和迁移
作者进一步探索了hsa_circ_0001402的调控机制。通过生物信息学分析,发现hsa_circ_0001402能够海绵吸附miR-183-5p,而miR-183-5p能够结合细胞增殖/迁移相关FKBPL的编码区(CDS)。qRT-PCR分析表明,miR-183-5p在增殖的VSMC中表达升高(图3B-C)。联合Western blot、EdU和CCK-8、细胞划痕和双荧光素酶报告基因分析,证明过表达miR-183-5p通过靶向FKBPL CDS抑制FKBPL蛋白表达水平,从而促进VSMC增殖和迁移(图3D-N)。相反,敲减miR-183-5p能够上调FKBPL,从而抑制VSMC增殖和迁移(图3O-W)。综上,miR-183-5p通过抑制FKBPL蛋白表达,促进VSMC增殖和迁移。
图3 miR-183-5p通过下调FKBPL促进VSMC增殖和迁移
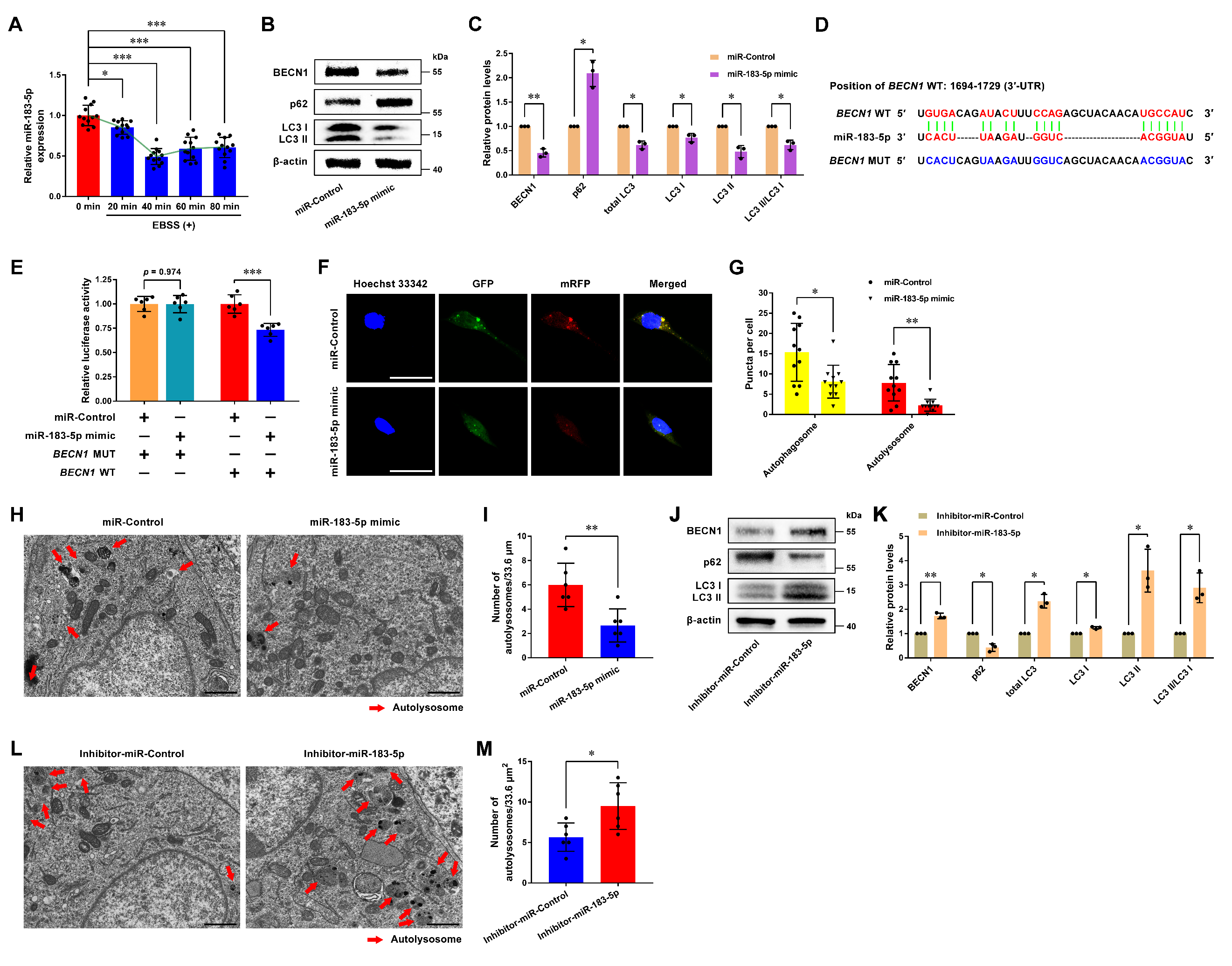
4.miR-183-5p通过下调BECN1抑制VSMC自噬
另外,通过生物信息学分析还发现,miR-183-5p能够结合自噬相关BECN1的3′-非翻译区(3′-UTR)。qRT-PCR分析表明,miR-183-5p在诱导自噬的VSMC中表达降低(图3C,4A)。联合Western blot、细胞自噬流检测和透射电镜自噬溶酶体检测,证实过表达miR-183-5p通过靶向BECN1 3′-UTR抑制BECN1蛋白表达水平,从而抑制VSMC自噬(图4B-I)。相反,敲减miR-183-5p能够上调BECN1,从而激活VSMC自噬(图4J-M)。综上,miR-183-5p通过下调BECN1蛋白表达水平,抑制VSMC自噬。
图4 miR-183-5p通过下调BECN1抑制VSMC自噬
5.miR-183-5p通过下调FKBPL和BECN1促进血管内膜增生
作者采用小鼠颈总动脉结扎模型,论证了miR-183-5p对血管内膜增生的作用。qTR-PCR分析表明,miR-183-5p在内膜增生血管中表达升高(图5A)。联合H&E和免疫荧光分析,证实过表达miR-183-5p通过下调FKBPL和BECN1促进血管内膜增生(图5)。相反,敲减miR-183-5p通过上调FKBPL和BECN1抑制血管内膜增生(图6)。
图5 过表达miR-183-5p通过下调FKBPL和BECN1促进血管内膜增生
图6 敲减miR-183-5p通过上调FKBPL和BECN1抑制血管内膜增生
6.过表达hsa_circ_0001402通过海绵吸附miR-183-5p上调FKBPL和BECN1表达
接下来,作者论证了hsa_circ_0001402是否通过miR-183-5p/FKBPL轴和miR-183-5p/BECN1轴发挥作用。联合qRT-PCR和双荧光素酶报告基因分析,过表达hsa_circ_0001402能够通过海绵吸附miR-183-5p来降低其表达(图7A-C)。联合Western blot、EdU、CCK-8、细胞划痕的挽救实验,证实过表达miR-183-5p能够挽救过表达hsa_circ_0001402对VSMC增殖和迁移的抑制,从而促进VSMC增殖和迁移(图7D-J)。联合Western blot和双荧光素酶报告基因分析,证实过表达hsa_circ_0001402能够海绵吸附miR-183-5p,减少miR-183-5p对FKBPL的靶向抑制,从而升高FKBPL蛋白水平(图7K-M)。联合EdU、CCK-8、细胞划痕的挽救实验,证实敲减Fkbpl能够挽救过表达hsa_circ_0001402对VSMC增殖和迁移的抑制,从而促进VSMC增殖和迁移(图7N-R)。此外,联合Western blot和透射电镜自噬溶酶体检测的挽救实验,证实过表达miR-183-5p能够挽救过表达hsa_circ_0001402对VSMC自噬的激活,从而抑制VSMC自噬(图7S-V)。联合Western blot和双荧光素酶报告基因分析,证明过表达hsa_circ_0001402能够海绵吸附miR-183-5p,减少miR-183-5p对BECN1的靶向抑制,从而升高BECN1蛋白水平(图7W-X)。综上所述,hsa_circ_0001402通过hsa_circ_0001402/miR-183-5p/FKBPL轴和hsa_circ_0001402/miR-183-5p/BECN1轴在VSMC中发挥作用。
图7 过表达hsa_circ_0001402通过海绵吸附miR-183-5p上调FKBPL和BECN1表达
7.过表达hsa_circ_0001402通过上调FKBPL和BECN1抑制血管内膜增生
同样采用小鼠颈总动脉结扎模型,论证了hsa_circ_0001402对血管内膜增生的作用。联合H&E染色和免疫荧光分析,证明过表达hsa_circ_0001402通过上调FKBPL和BECN1抑制血管内膜增生(图8)。
图8 过表达hsa_circ_0001402通过上调FKBPL和BECN1抑制血管内膜增生
结论
总之,hsa_circ_0001402通过海绵吸附miR-183-5p,同时靶向调控FKBPL和BECN1,二者分别调节VSMC增殖/迁移和自噬,最终协同抑制血管内膜增生。本研究为发掘血管重构相关疾病的治疗靶点提供了新思路。
图9 过表达hsa_circ_0001402抑制血管内膜增生
原文链接:
https://doi.org/10.1016/j.jare.2023.07.010
.png)