环状RNA(circRNAs)是非编码RNA的一个亚类,其独特的环状结构使其在各种生物过程中具有多样化和持续的功能作用。虽然环状RNA参与癌症的发生、进展、耐药和复发已经被广泛研究,但它们在肺癌治疗中的具体作用,特别是它们与TKIs的相互作用,仍然知之甚少。
肺腺癌中Wnt信号激活导致较差的生存结果和TKI治疗耐药性
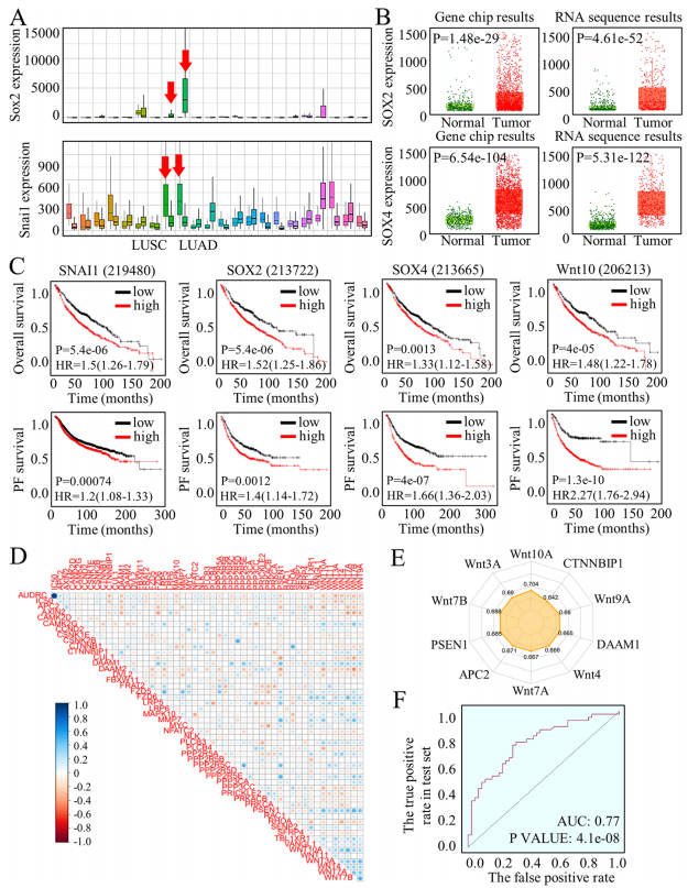
图1 Wnt信号表达状态特征及其临床意义
激活Wnt信号维持干细胞更新并促进TKI抗性
图2 干细胞保留再生能力,以Wnt激活依赖的方式重新产生肺癌组
TKI耐药肺癌细胞中失调环状RNA的特征
图3 环状RNA参与Osimertinib治疗耐药
m6A介导circ-FBXW7表达促进干细胞的更新抑制
为了进一步表征m6A在产生抗性中的不确定作用,作者通过慢病毒敲低YTHDF3,发现YTHDF3强烈影响circ-FBXW7水平,并通过免疫印迹和LC-MS/MS测试证实了这一点。为了验证m6A对干细胞的控制,作者发现抑制YTHDF3促进干细胞的增殖,证明了YTHDF3/m6A/circFBXW7的功能级联作用。
图4 耐药肺癌细胞中m6A修饰circ-FBXW7表达
m6A刺激circ-FBXW7-AA的翻译决定干细胞的分化
抑癌基因和致癌基因的不配对分布最终导致子细胞具有不同的特征,为了证明子细胞的不同特征,作者通过研究发现,circ-FBXW7阴性的细胞)(circ-/H3K27me3+/ALDH1A1+)显示出更高的球体形成能力;与阳性对照组和具有阴性circ-FBXW7和阳性H3K27me3/ALDH1A1标记的细胞相比,具有circ-FBXW7+/H3K27me3–/ALDH1A1–表型标记的阳性组的球体形成能力大大下降。增强circ-FBXW7刺激对称分化分裂,从而导致球体形成受到抑制,并影响肿瘤的形成。
过表达circ-FBXW7影响Wnt/β-catenin通路的下游信号传导,从而抑制更新。CO-IP实验表明,HCC827和H1975细胞中circ-FBXW7-185AA与β-catenin相互作用。circ-FBXW7-185AA的多肽可能以翻译后调节的方式调节β-catenin;作者通过环己胺(CHX)试验发现,circ-FBXW7-185AA对β-catenin的蛋白稳定性有负调节作用。β-catenin的泛素化对Wnt/β-catenin的传导功能稳定性起着重要作用,β-catenin的泛素化水平随着过表达circ-FBXW7-185AA逐渐增加,而加入MG132又削弱了circFBXW7-185AA对β-catenin表达的抑制作用。
图5 翻译后的circ-FBXW7以β-catenin泛素化的方式抑制干细胞更新
circ-FBXW7抑制Wnt/β-catenin信号激活,释放Let-7d形成正向信号回路
为了进一步阐明Let-7d相关调控机制,作者对相关数据库进行筛选,在YTHDF3和Let-7 miRNAs的m6A阅读器中找到预测的结合位点。当改变Let-7b/d/i时,YTHDF3 mRNA没有明显变化;但当引入Let-7d时,蛋白质水平大大降低。增强Let-7d抑制野生型YTHDF3 mRNA的荧光素酶活性,但在突变组中不起作用。研究结果表明,增强Let-7d可以以依赖YTHDF3抑制的方式抑制circ-FBXW7的表达,形成一个负反馈回路。综上,无论是增强circ-FBXW7,增强Let-7d,还是抑制YTHDF3,都能降低H1975OR和HCC827OR耐药细胞的自我更新能力,并缩小带有ALDH1A1表面标记的干细胞群。
图6 circ-FBXW7通过Wnt/β-catenin信号调控形成负反馈发挥作用
.png)