肺癌是全球高度流行的癌症,与之相关的死亡率占癌症总死亡率的22%[1]。肺癌与吸烟密切相关,在85%非小细胞肺癌(NSCLC)患者中,吸烟者风险显著高于不吸烟者,且因此死亡的风险也更高[2]。众多研究表明,吸烟是NSCLC发展的危险因素,但吸烟促进NSCLC进展的生物学机制仍不清楚。
m6A是一种广泛存在于mRNA上的碱基修饰行为,参与调节肿瘤微环境中免疫细胞的促肿瘤和抗肿瘤功能。去甲基化酶ALKBH5通过调节mRNA的m6A修饰水平,在癌症进展中具有重要的调节作用。因此,检查ALKBH5的核质分布对于理解m6A修饰在肿瘤发生中的作用至关重要。然而,吸烟引起的NSCLC中m6A修饰的分子机制尚不明确,有待进一步研究。
2023年5月28日,南京医科大学吴昊主任和刘起展教授团队在Advanced Science(Weinh)发表文章Smoking-Induced M2-TAMs, via circEML4 in EVs, Promote the Progression of NSCLC through ALKBH5-Regulated m6A Modification of SOCS2 in NSCLC Cells。作者发现了M2型肿瘤相关巨噬细胞(M2-TAM)在吸烟诱导的NSCLC组织周围积累会促进其肿瘤进展。经烟草烟雾(CSE)诱导后,M2-TAM的细胞外囊泡(EV)中的环状RNA circEML4表达水平升高,且含有circEML4的EV被转运至NSCLC细胞。其中,circEML4与ALKBH5相互作用,减少了ALKBH5在细胞核中的分布,导致SOCS2的m6A修饰水平升高,激活JAK-STAT途径。总的来说,CSE诱导的M2-TAM通过EV中的circEML4与ALKBH5互作来调节SOCS2的m6A修饰水平,在NSCLC中起促肿瘤功能。这项研究表明,存在于M2-TAM的EV中的circEML4可作为诊断NSCLC的生物标志物。

CSE在体内外均诱导巨噬细胞发生M2极化并促进NSCLC恶性发展
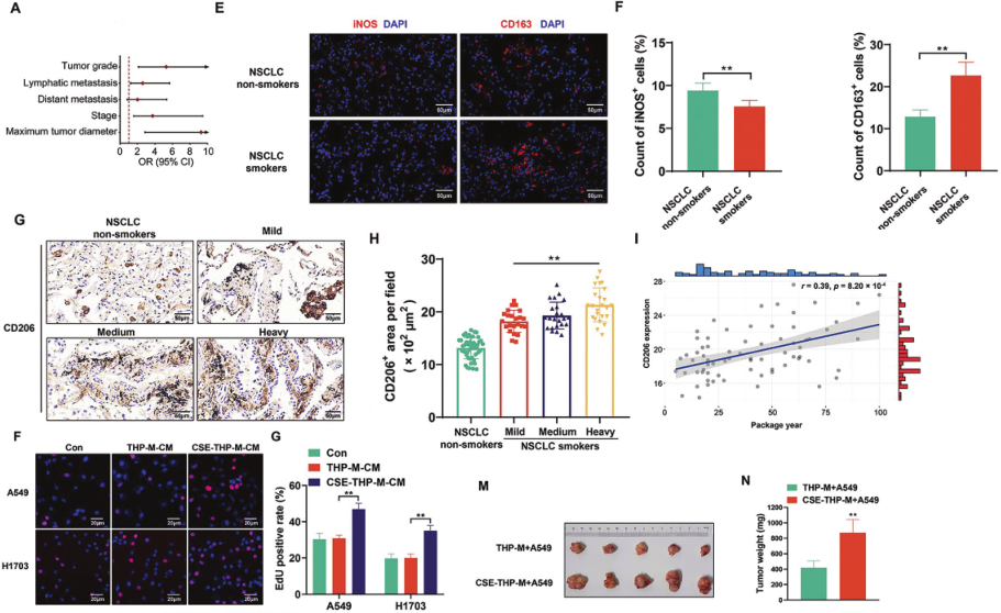
作者通过logistic回归分析发现,在NSCLC患者中,吸烟与肿瘤分级、分期、淋巴结转移以及肿瘤最大直径呈正相关。经免疫荧光检测发现,与非吸烟者的NSCLC细胞相比,吸烟患者iNOS(M1-TAM的生物标志物)的表达水平较低,而CD163和CD206(M2-TAM的生物标志物)的表达水平增强。通过免疫组化结果发现,在NSCLC患者的组织中,CD206的表达水平与吸烟程度呈正相关,表明吸烟通过增加M2-TAM的积累来促进NSCLC的进展。作者进一步通过免疫荧光和qRT-PCR验证了CSE诱导的THP-M细胞极化为M2,且在该条件下的A549和H1703细胞的增殖、迁移和侵袭增强,而且在体内实验中发现CSE-THP-M与A549混合的小鼠的肿瘤体积和重量与对照组相比更大。综上表明,CSE在体内外均诱导巨噬细胞发生M2极化并促进NSCLC恶性肿瘤的进展。
图1 CSE在体内外均诱导巨噬细胞发生M2极化并促进NSCLC恶性发展
CSE使M2-TAM分泌EV来促进NSCLC细胞的进展
作者使用透射电子显微镜观察到了EV的形状,而且通过EdU法证明CSE-THP-M衍生的EV增强了A549和H1703细胞的增殖能力。用来自CSE-THP-M的EV处理A549和H1703细胞,结果显示其细胞增殖、迁移和侵袭能力显著增强。回归到动物实验发现,来自CSE-THP-M的EV使A549细胞产生的肿瘤体积和重量增加,而且与THP-M-EV组相比,CSE-THP-M-EV治疗组的肿瘤细胞中Ki67阳性数量增加。综上表明,EV在CSE诱导M2-TAM促进NSCLC肿瘤进展中发挥至关重要的作用。

图2 CSE使M2-TAM分泌EV来促进NSCLC细胞的进展
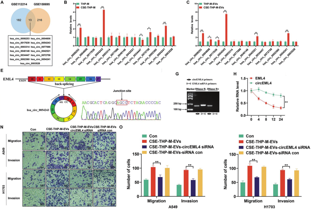
在CSE诱导M2-TAM的EV中,circEML4是促进NSCLC细胞增殖、迁移和侵袭的关键分子
作者通过生物信息学分析获得13个在NSCLC组织中过表达的circRNA,而且qRT-PCR结果显示circEML4在CSE-THP-M细胞和CSE-THP-M分泌的EV中表达水平上调。因此,作者设计引物扩增了circEML4,并用RNase R检测其稳定性,结果显示circEML4对RNase R处理具有抗性,不易被降解。接着,作者运用siRNA干扰技术敲低circEML4在CSE-THP-M的EV中的表达水平,导致A549和H1703细胞增殖、迁移和侵袭减少,证实CSE诱导的M2-TAM通过EV中的circEML4促进NSCLC细胞的恶性生长。
图3 CSE诱导的M2-TAM通过EV中的circEML4促进NSCLC细胞的恶性生长
circEML4与ALKBH5互作,使NSCLC细胞中m6A修饰水平增加
作者通过RNA pull-down和质谱分析发现,circEML4与ALKBH5相互作用。结合m6A斑点杂交实验结果发现,经CSE-THP-M分离的EV处理后,A549和H1703细胞的m6A修饰水平上调,而敲低circEML4或抑制EV分泌则逆转了这一结果。此外,RIP实验进一步证实了circEML4与A549和H1703细胞中ALKBH5的结合作用。WB结果显示,当A549和H1703细胞暴露于CSE-THP-M的EV刺激下(circEML4表达水平上调),ALKBH5在细胞质中的分布增多,而在细胞核中的分布减少,但敲低circEML4使ALKBH5在细胞质中的分布明显减少,说明circEML4会直接影响ALKBH5的核质分布水平。综上表明,在CSE诱导M2-TAM的EV中,circEML4通过与ALKBH5结合来提高m6A水平。
图4 circEML4与ALKBH5互作使NSCLC细胞中m6A水平升高
circEML4通过ALKBH5调节SOCS2的m6A修饰以促进NSCLC细胞的进展
作者在A549细胞中运用siRNA干扰敲低ALKBH5,再进行m6A-seq和RNA-seq分析发现,m6A峰富集在3’-UTR,敲低ALKBH5后出现30880个新的m6A峰。接着,对m6A水平和mRNA水平差异表达基因进行GSEA富集分析,富集了6种信号通路,其中JAK-STAT信号通路最显著。进一步分析JAK-STAT途径中的基因表达水平发现,敲低ALKBH5使该通路中关键基因SOCS2的mRNA水平降低。而且,泛癌分析结果显示,SOCS2的表达水平在许多癌症中均下调。通过meRIP-qPCR分析发现,敲低ALKBH5使SOCS2的m6A水平上调。此外,敲低ALKBH5可以逆转敲低circEML4对A549和H1703细胞增殖、迁移和侵袭的抑制作用。总之,在CSE诱导的M2-TAM的EV中,circEML4通过ALKBH5调节SOCS2的m6A修饰以促进NSCLC细胞生长。
图5 circEML4通过ALKBH5调节SOCS2的m6A修饰以促进NSCLC细胞的进展
敲低circEML4可阻止CSE诱导M2-TAM中EV促进NSCLC肿瘤进展
作者通过小鼠体内实验证明,与对照组相比,来自CSE-THP-M-circEML4 siRNA组的EV引起的肿瘤体积和重量较少。此外,通过IHC染色和WB结果显示,与对照组相比,CSE-THP-M-circEML4 siRNA组小鼠的Ki67、p-JAK2和p-STAT5水平较低,SOCS2的表达水平较高。接着,作者用尾静脉注射法将经CSE-THP-M-circEML4 siRNA处理的EV注射到小鼠中,通过苏木精-伊红染色结果显示,肺部肿瘤样转移结节较少,且小鼠血浆中circEML4表达水平较低。综上表明,在CSE诱导的M2-TAM的EV中,circEML4参与促进NSCLC细胞的生长和转移。
图6 敲低circEML4可阻止CSE诱导M2-TAM中EV促进NSCLC肿瘤进展
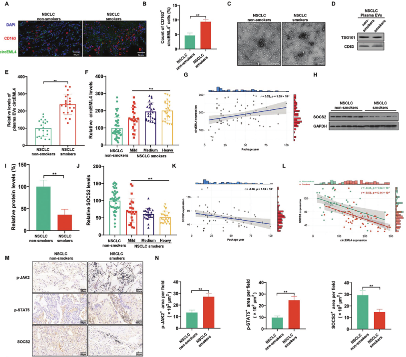
吸烟与NSCLC组织中SOCS2/JAK-STAT信号通路的激活密切相关
作者通过电子显微镜和WB结果发现,与非吸烟患者相比,吸烟者的血浆EV中circEML4的表达水平更高。在吸烟患者的NSCLC组织中,circEML4的表达量与吸烟水平呈正相关。WB结果显示,与从不吸烟的患者相比,吸烟患者的NSCLC组织中SOCS2蛋白较低。而且,SOCS2的表达量与吸烟水平呈负相关。此外,circEML4与吸烟患者NSCLC组织中的SOCS2呈负相关。最后,IHC结果显示,与非吸烟患者相比,吸烟的NSCLC患者中p-JAK2和p-STAT5的表达水平上调,而SOCS2的表达水平下调。以上数据表明,M2-TAM的EV中的circEML4通过SOCS2/JAK-STAT信号通路参与吸烟诱导的NSCLC形成过程。

图7 吸烟与NSCLC组织中SOCS2/JAK-STAT信号通路的激活密切相关
总结
吸烟导致巨噬细胞的M2极化,进而导致M2-TAM在NSCLC组织周围积累,以及circEML4表达水平上调。circEML4通过EV从M2-TAM转运至NSCLC细胞,与ALKBH5结合使其在核内分布减少,导致SOCS2的m6A修饰水平增加,进一步激活JAK-STAT信号传导途径,并最终促进NSCLC肿瘤恶性发展。
图8 circEML4介导ALKBH5/SOCS2/JAK-STAT途径而促进肺癌发生示意图
参考文献:
[1] R. L. Siegel, K. D. Miller, H. E. Fuchs, A. Jemal, CACancerJ .Clin. 2021, 71, 7.
[2] J. R. Molina, P. Yang, S. D. Cassivi, S. E. Schild, A. A. Adjei, Mayo. Clin. Proc. 2008, 83, 584.
原文链接:
https://doi.org/10.1002/advs.202300953
.png)