近期,在Heliyon杂志(IF=1.650)上发表了一篇由南京医科大学附属妇产医院和南京医科大学附属儿童医院合作发表的题为‘Research article Circular RNAs are abundant and dynamically expressed during the embryonic lung development of C57BL/6 mice’的文章,该论文对C57BL/6小鼠的胚胎肺进行circRNA高通量测序,发现小鼠胚胎肺相关circRNA,预测其亲本基因的功能、以及其作为miRNA海绵的功能。本文为广大同行提供了小鼠胚胎发育过程的环状RNA信息,目前关于环状RNA与发育和细胞分化方面的研究相对欠缺,本文的工作总体比较简单易行,但意义还是挺大的,值得关注。

环状RNA(circRNA)是RNA生物学领域中崭露头角的内源性RNA,在正常发育过程中的时间特异性和组织特异性对临床疾病具有重要意义。但是,尚未报道circRNA与胚胎肺发育的关系。小鼠胚胎发育与人类胚胎发育相似,是最常用的胚胎发育模型之一。因此,本研究对小鼠胚胎发育的四个关键阶段进行了circRNA测序和肺组织分析,检测时间特异性和组织特异性表达的circRNA,推测它们在肺相关疾病的潜在作用。

图1 样品收集和分析
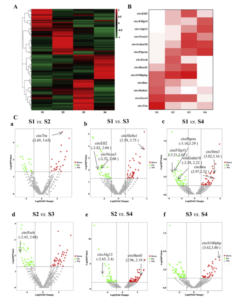
作者通过比较四个时期circRNA的表达水平,共鉴定了1,735个circRNA,选择520个差异倍数大于2,p value小于0.05的circRNA进行下一步分析。

图2 通过circRNA-seq技术在胚胎发育的四个不同阶段检测所有circRNA
研究表明,circRNA的大多数功能与宿主基因有关。为进一步阐明差异表达的circRNA的潜在功能,作者对circRNA的亲主基因进行了GO分析和KEGG途径分析。在KEGG通路分析中,鉴定到circRNA与Hippo、PI3K-Akt、Wnt、MAPK和TGF-β信号通路以及小细胞肺癌有关。

图3 520个差异表达circRNA的KEGG分析和GO分析
为证实测序结果的可靠性,通过qRT-PCR验证了13个差异表达的circRNA中的六个(circGalnt18、circAlg12、circFilip1、circTtn、circPtprm和circNcoa3)。qRT-PCR结果证实circGalnt18、circAlg12、circFilipl1、circPtprm、circNcoa3和circTtn的差异表达与测序结果一致,表明circRNA-seq结果的可靠性。

图 4 验证circRNA-Seq数据
研究报道,circRNA可以作为miRNA海绵来调节基因表达。因此,作者预测了TargetScan和miRanda数据库中circRNA的下游miRNA结合位点,发现520个差异表达circRNA理论上均具有miRNA结合位点,但需要进一步研究。

图 5 CircRNA–miRNA相互作用网络
本研究通过对小鼠胚胎肺的4个不同阶段样品进行circRNA-seq,鉴定差异表达circRNA,并通过定量PCR技术验证circRNA的表达变化。随后通过分析其亲本基因的GO分析和KEGG通路分析,以及circRNA-miRNA-mRNA网络,预测胚胎胚相关circRNA的功能,为进一步研究circRNA在胚胎肺发育过程中的作用提供理论依据。
参考文献
Zhang, M. J., Yin, J. W., Wu, J. H., Gu, J., Yuan, C. Y., Miao, H. J., & Yu, Z. B. (2020). Circular RNAs are abundant and dynamically expressed during the embryonic lung development of C57BL/6 mice. Heliyon, 6(3), e03437.
.png)