近日,Nature Metabolism杂志在线发表了一项脂肪组织环状RNA的功能研究论文,报道发现脂肪组织来源的circRNA在脂肪分化过程中发挥重要功能。文章的通讯作者是杜克-新加坡国立大学医学院Dan Xu与Lei Sun和新加坡科技研究局基因组研究所Roger Foo [1]。

本文分析了脂肪组织中转录组的变化情况,找到了41种变化显著的候选circRNA分子,QPCR分析验证后表面脂肪分化过程往往伴随着circRNA的下调。干扰RNA实验表明circTshz2-1和circArhgap5-2在脂肪分化过程中具有功能。circArhgap5-2在脂肪相关基因表达中发挥重要功能,参与维持脂肪相关基因的表达。人类同源分子circARHGAP5-1也在脂肪组织分化中发挥重要作用。
脂肪组织circRNA测序分析
从人体内脏网膜和皮下脂肪组织及小鼠附睾和腹股沟脂肪组织中分离总RNA,去核糖体后测序。人体组织中共测得6925种circRNA,小鼠测得2380种。

图1 脂肪组织转录组测序分析 ([1])
相关circRNA验证
人和小鼠获得的数据进行比对分析,共有120种circRNA是人与小鼠均存在的保守分子。选择人或小鼠脂肪组织中表达丰度最高的各20个,脂肪组织特异性的circRNA分子15个,去除总长度小于90bp的,最终剩余41种circRNA分子进行QPCR和Sanger测序验证。其中37种可以得到验证确认。作者进一步选取了12种circRNA分子在小鼠不同的组织中QPCR分析了它们和对应线性mRNA的表达情况,结果显示这12种circRNA均呈现出较高的脂肪组织特异性的表达特征,但它们对应的线性RNA的组织特异性稍弱。作者还通过分离胞质与核组分,分析了所选取的circRNA分子在胞质与核中的分布情况。

图2 circRNA验证 ([1])
脂肪分化过程中相关circRNA的验证分析
为分析这些circRNA分子是否参与脂肪组织的生成,作者选择脂肪前体细胞体外分化体系进行验证。结果表明候选的circRNA分子中有31种circRNA会伴随着脂肪分化过程而显著升高。相关性分析表明所有这些circRNA分子的表达都与对应的线性RNA的表达状态相关。体内,高脂饮食处理后,脂肪组织中绝大部分circRNA呈现出下调变化趋势, 37个circRNA分子中有33个呈现下调,其中19种的变化是统计显著的。有趣的是,在腹股沟脂肪组织样本中,高脂饮食导致的circRNA和对应线性RNA的变化趋势呈现出有趣的变化状态,很多分子表现出相反趋势的变化。说明脂肪生成过程中circRNA的形成不完全是对应线性基因表达变化所导致的。过度肥胖往往导致单核细胞等进入脂肪组织,释放TNFα是等促炎症因子。因此作者分析了TNFα处理对circRNA和对应基因的影响情况,结果表明TNFα处理的确能诱导这些circRNA的下调,但其变化与对应线性RNA的变化并不一致,相关性不高。这些结果表明脂肪组织分化过程伴随着circRNA的变化,这些变化不完全由对应基因的转录变化所导致。

图3 脂肪组织分化过程中相关circRNA变化分析 ([1])
circTshz2-1和circArhgap5-2与脂肪分化有关
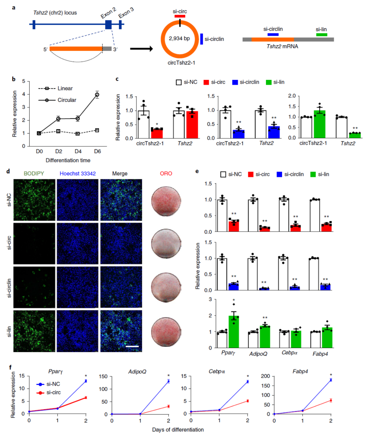
为分析circRNA是否参与脂肪分化过程,作者基于RNAi,分析了两个circRNA分子,circTshz2-1和circArhgap5-2,这两种circRNA分子对应的线性RNA在脂肪分化过程中变化并不明显,但两个circRNA分子都呈现显著的上调。针对circRNA和线性RNA分别设计siRNA,分析脂肪分化效率。结果表明,circTshz2-1干扰后都显著影响脂肪分化的效率,表现为脂滴数目下降,脂分化相关标志物基因下调。

图4 circTshz2-1与脂肪分化有关 ([1])
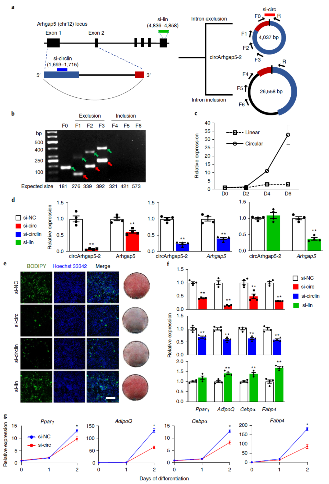
circArhgap5-2干扰后也与circTshz2-1的情况相似,可以显著降低脂肪分化的效率。

图5 circArhgap5-2与脂肪分化有关 ([1])
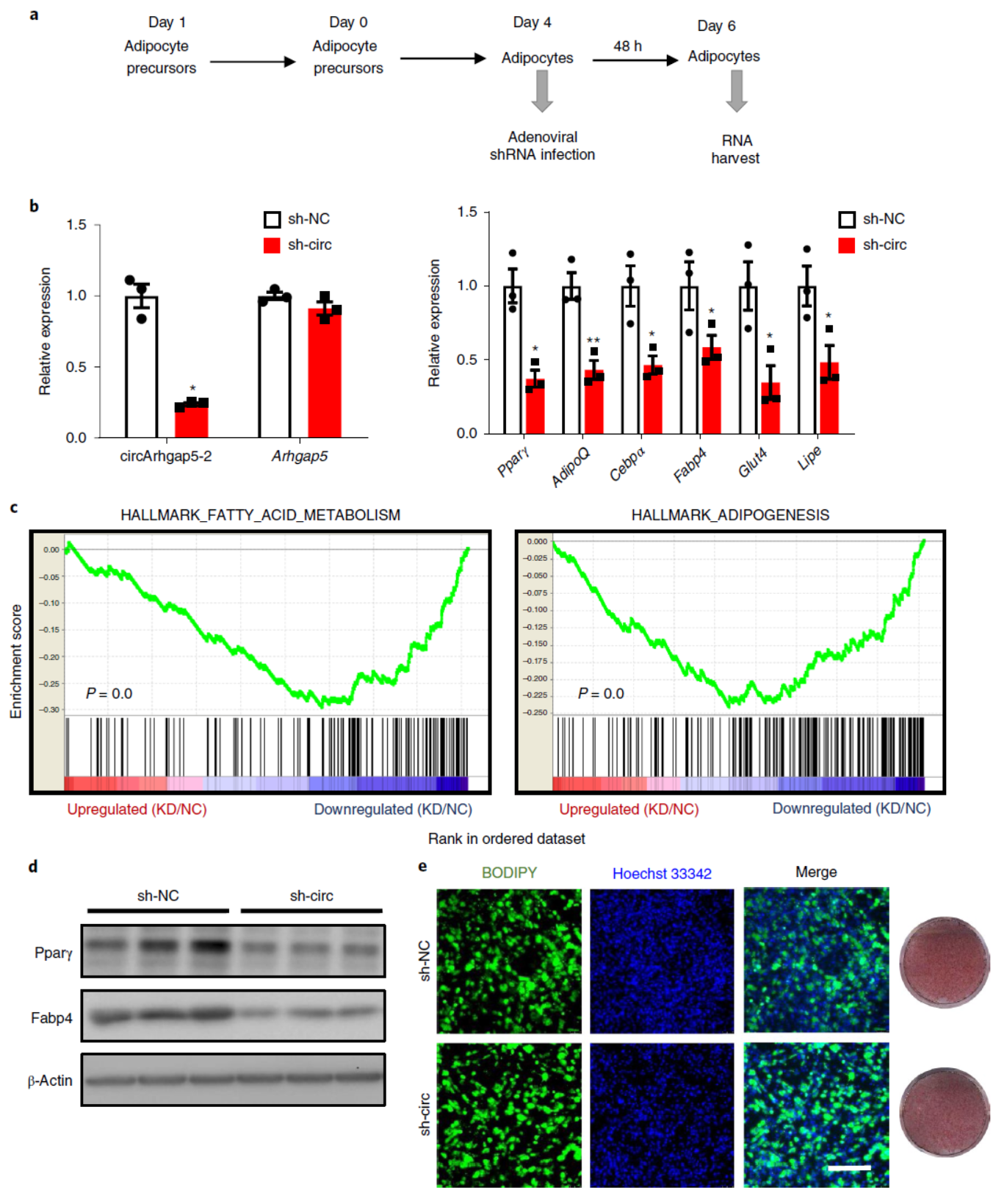
circArhgap5-2维持脂肪细胞基因表达
脂肪分化过程中将circArhgap5-2干扰后分析转录组表达变化,GSEA分析表明脂肪代谢和脂分化相关的基因存在显著下调,说明干扰circArhgap5-2后显著影响了这两个通路相关的基因的表达。

图6 circArhgap5-2维持脂肪细胞基因表达 ([1])
小鼠体内注射circArhgap5-2的shRNA的AAV病毒,QPCR检测circArhgap5-2,测序分析转录组变化情况并进行通路富集分析。结果表明shRNA干扰circArhgap5-2后,脂代谢和脂肪分化相关的基因下调,但炎症相关的通路上调。QPCR检测脂分化相关基因的表达表明脂代谢标志物下调而炎症通路基因上调。

图7 体内circArhgap5-2维持脂肪细胞基因表达 ([1])
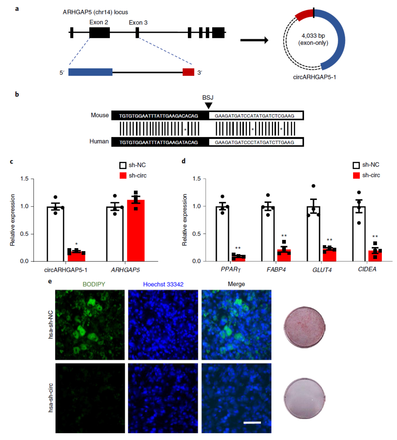
人类circARHGAP5-1调控脂肪分化
人类中与circArhgap5-2同源的是circARHGAP5-1分子,脂肪细胞中干扰circARHGAP5-1也可以导致脂分化相关的标志物基因下调,抑制脂滴的聚集。
有趣的是,作者经过数据分析和实验验证,认为circArhgap5-2不是miRNA sponge分子。从circArhgap5-2的序列中可预测到43种miRNA的66个结合位点,如果circArhgap5-2具有ceRNA的功能,那么干扰之后一定会从对应的miRNA靶基因中得到相关的变化证据。但所有的转录组数据均不支持这一假设。此外,AGO2的RIP实验也没有捕获到circArhgap5-2分子。
此外,作者也分析了circArhgap5-2是否可被翻译的可能,作者未能从脂肪细胞的Ribosome profiling数据中富集到这个circRNA分子。circTshz2-1也没有被捕获到。因此作者也认为这两个circRNA分子被翻译的可能性也比较小。

图8 人类circARHGAP5-1调控脂肪分化 ([1])
本文分析了脂肪分化相关的circRNA分子,发现了circTshz2-1和circArhgap5-2在脂肪分化过程中发挥重要功能,初步探索了circRNA在脂肪组织分化中的作用。但关于两个circRNA分子如何在脂肪分化过程中发挥作用,两种circRNA分子如何被调控,呈现组织特异性的表达状态还没有清晰的认识,值得继续深入探索。
参考文献:
1. Camille Arcinas , W.T., Wenning Fang, Tresha P. Desai, Diana Chee Siang Teh, Ufuk Degirmenci, Dan Xu , Roger Foo and Lei Sun, Adipose circular RNAs exhibit dynamic regulation in obesity and functional role in adipogenesis. Nature Metabolism, 2019.
.png)