下腰痛(Low back pain, LBP)是45岁以下患者活动受限的最常见原因,大约4/5的成年人都会遭受LBP的困扰,椎间盘退变(intervertebral disc degeneration, IVDD)是临床上LBP的主要诱因。通过对IVDD发病机制领域的研究,发现其涉及衰老、DNA损伤,细胞凋亡等多方面因素,另外,最近有研究探索了circRNA在调节NPC细胞发挥的功能和IVDD进展中的机制[1-2],同时能作为microRNA(miRNA)海绵发挥作用,也在小鼠退变的椎间盘模型中髓核central nucleus pulposus (NP)存在m6A甲基化修饰,但circRNA在调控IVDD发病的分子机制及具体的m6A甲基化修饰模式尚未明确。
2023年7月12日,复旦大学华山医院骨科王洪立/姜建元/邹飞团队在Cell Death & Differentiation(IF=12.4)发表文章“N6-methyladenosine hypomethylation of circGPATCH2L regulates DNA damage and apoptosis through TRIM28 in intervertebral disc degeneration”。结果显示,作者在IVDD患者的中央髓核组织(central nucleus pulposus, NP)中发现circRNA m6A甲基化,并证明未甲基化的circGPATCH2L可以通过结合三结构域蛋白28(tripartite motif containing 28, TRIM28)诱导DNA损伤积累和NPC细胞 凋亡,进一步加速IVDD的发展,甲基化修饰的circGPATCH2L可以招募核糖核酸内切酶复合物YTHDF2-RPL10RNase P/MRP并进行核内切,进一步维持NPC的生理状态,为IVDD治疗提供了潜在靶点。
1、未m6A甲基化的circGPATCH2L在退变髓核NP中上调
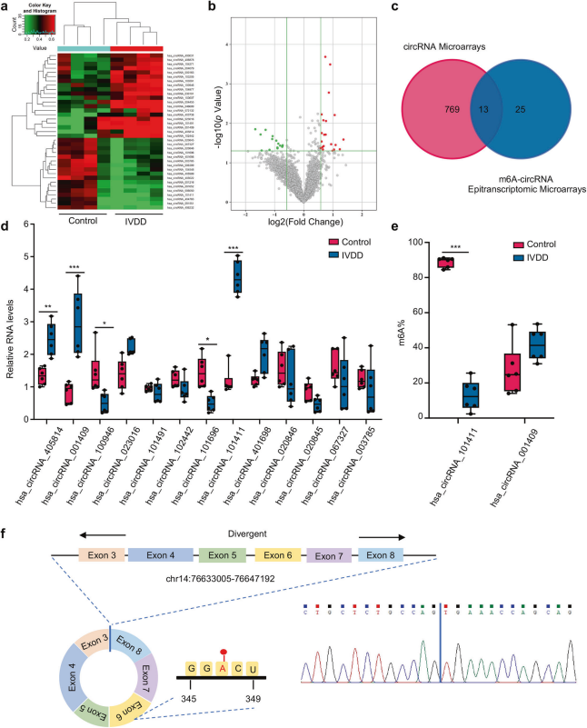
作者通过对IVDD组病例及对照组病例的NP组织进行m6A-circRNA表观转录组芯片分析,检测到4395个circRNA,经过FC≥1.5,p≤0.5阈值过滤,有21/17个高/低circRNA甲基化,通过重叠m6A-circRNA表位转录微阵列分析/circRNA微阵列分析/qPCR鉴定和定量了13个共同差异的表达的circRNA。其中,hsa_circRNA_101411和hsa_circRNA_001409显著上调,并用T3DNA连接酶检测二者的甲基化状态,与非m6A甲基化位点相比,发现IVDD组101411的m6A甲基化的连接效率显著降低,将其命名为circGPATCH2L,并进行下一步研究。
图1. 高通量测序鉴定IVDD相关的circRNA
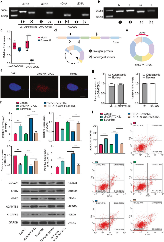
2、circGPATCH2L在NPC中表达特征
作者通过PCR/qPCR/RNase R/FISH实验进一步验证它是可以扩增/R酶耐消化/定位于细胞核中,研究表明,一些circRNA具备ceRNA和翻译功能,作者推测circGPATCH2L可作为蛋白质的诱饵或者支架发挥作用。同时使用肿瘤坏死因子TNF-α(tumour necrosis factor-α, TNF-α)在体外发育迟缓模型中进行了敲低和回补实验,通过过表达circGPATCH2L/si-circGPATCH2L/qPCR/双染细胞凋亡检测显示circGPATCH2L过表达显著增加了NPC细胞的分解代谢和细胞凋亡,而敲低circGPATCH2L在TNF-α处理后挽救了这些表型。
图2. circGPATCH2L的表征及其在NPC中的功能
3、circGPATCH2L在NPC中潜在调节机制
为了进一步探索NP退变的分子机制,作者针对circGPATCH2L环化位点处设计生物素探针,利用 pulldown实验拉下特异性结合的蛋白,并进行液相色谱串联质谱(LC–MS/MS)分析,鉴定到了三结构域蛋白28(tripartite motif containing 28, TRIM28),TRIM28高度参与细胞DNA损伤反应(DNA damage response, DDR)。随后用FISH/DNA损伤免疫荧光/彗星实验检测实验,发现过表达circGPATCH2L增加了H2AX的磷酸化(γH2AX)的荧光强度,表明circGPATCH2L可以引发DNA双链断裂。并在过表达circGPATCH2L组里发现细胞核DNA碎片向阳极迁移,形成拖尾,表明DNA出现损伤,而在干扰TRIM28后,这种现象减弱。
在DNA损伤模型上用顺铂诱导进行了敲低和回补实验,WB结果显示circGPATCH2L抑制了TRIM28的磷酸化并增强了γH2AX的荧光强度。同时也促进P53和p-P53上调,circGPATCH2L敲低后P53和p-P53下调。由此得出circGPATCH2L参与了P53的降解和磷酸化。另外,TUNEL法细胞凋亡检测也证实了circGPATCH2L在DNA损伤修复和细胞凋亡调控中的作用。
为了研究circGPATCH2L和TRIM28在P53泛素化和降解中的调控作用,作者将si-circGPATCH2L和TRIM28过表达质粒转入顺铂处理的NPC细胞中,导致P53泛素化增加,总P53减少。此外,在DNA损伤模型中使用蛋白酶抑制剂MG132检查总P53的表达水平,在用顺铂处理的NPCs中,circGPATCH2L被干扰后,P53、p-P53及P53依赖性细胞凋亡相关蛋白均下调,再添加MG132后,凋亡相关基因表达水平增加。综上所述,circGPATCH2L参与了NPC细胞的DNA损伤修复及细胞凋亡,其中TRIM28及P53发挥了关键的作用。
图3. circGPATCH2L通过TRIM28促进NPC细胞内的DNA损伤和凋亡。
4、circGPATCH2L和TRIM28互作机制
作者进一步分析circGPATCH2L和TRIM28深层的互作机制,利用catRAPID算法来预测二者的互作位点,发现在TRIM28的510-561及402-452处氨基酸介导且互作紧密。p-TRIM28在DDR中起到关键作用,而过表达circGPATCH2L抑制了TRIM28磷酸化,作者接下来研究了TRIM28在Ser824位点的磷酸化是否依赖于circGPATCH2L与TRIM28的直接结合。
首先构建了TRIM28-3×FLAG的shRNA标签质粒,包毒后产生了1个点突变及2个截短突变体。RNA pulldown 及RIP实验表明Flag-rTRIM28-WT及MUT1与circGPATCH2L结合,表明在TRIM28的402-452氨基酸处互作较强。Co-IP实验circGPATCH2L-TRIM28的结合不仅抑制了Ser824的磷酸化,而且还阻碍了TRIM28-MDM2相互作用。同时,为了探究两者的互作是否影响NPC功能,WB显示circGPATCH2L过表达降低了TRIM28的抗凋亡和DNA损伤修复作用,并促进了NPC的分解代谢。进一步证实了circGPATCH2L与TRIM28的402-452氨基酸处的结合来诱导NPC细胞的DNA损伤及凋亡,从而加速IVDD的进展。
图4. circGPATCH2L和TRIM28互作机制
5、RNase P/MRP在NPC中诱导YTHDF2介导的circGPATCH2L的m6A甲基化
作者发现circGPATCH2L在退行性NP组织中随着m6A水平的降低而上调,推测circGPATCH2L的m6A水平可能影响其降解。同时发现m6A修饰过的circRNA通过核糖核酸内切酶复合物YTHDF2-RPL10RNase P/MRP后核内切裂解。首先,作者构建了circGPATCH2L的WT及Mut突变载体,分别转染NPC后,通过RNA pulldown及RIP实验表明,circGPATCH2L通过m6A位点与YTHDF2结合。为了研究上述复合物在NPC中的功能,作者设计了针对这三种蛋白的siRNA,通过qPCR及WB验证了敲低效率。并发现YTHDF2和RNase P/MRP 蛋白亚基 POP1下调后,circGPATCH2L表达丰度才会增加,推测m6A甲基化的circGPATCH2L可以被RNase P/MRP复合物切割,而不是以HRSP12依懒性方式切割。
为了进一步探索连接YTHDF2和POP1的骨架蛋白,通过两个蛋白互作数据库BioGrid和IntAct及液相色谱-串联质谱数据分析得到4个候选的蛋白:CAND1、RPL10、CUL3和MKI67,通过si敲低验证实验,发现仅在RPL10下调后,circGPATCH2L的表达丰度才显著增加。以及在过表达circGPATCH2L的NPC中使用生物素探针进行pulldown实验结果中发现了YTHDF2、RPL10和POP1,但是没有发现HRSP12,推测RPL10可能作为连接YTHDF2和POP1的骨架蛋白对circGPATCH2L进行裂解。同时YTHDF2、RPL10和POP1被下调后,NPC中circGPATCH2L、circGRB10和circERCC2的表达丰度显著增加。综上所述,m6A甲基化的circGPATCH2L可以在NPCs中被YTHDF2-RPL10-RNase P/MRP复合物进行核内切。
图5. m6A甲基化的circGPATCH2L被YTHDF2-RPL10RNase P/MRP靶向内切
6、circGPATCH2L在小鼠IVDD模型中功能机制
作者进一步在小鼠IVDD模型中研究了circGPATCH2L的功能,通过在小鼠的体内腺病毒注射实验,并在第2周及第4周进行X-射线造影/核磁共振/组织学染色,结果显示:IVDD + Scramble组椎间盘高度下降,circGPATCH2L敲低后恢复椎间盘高度。同时,番红-固绿染色及苏木精-依红染色显示,IVDD + Scramble组纤维软骨组织丰富,外纤维环破裂,同时IVDD + sh-circGPATCH2L挽救了这一表型。同时采用组织学分类评分系统检测IVDD病情的进展,IVDD + sh-circGPATCH2L的组织学评分明显低于IVDD + Scramble组。综上所述,这些结果揭示了circGPATCH2L敲低后在小鼠模型中抑制ECM降解、恢复NP功能和缓解IVDD方面的积极作用。
图6. circGPATCH2L在小鼠IVDD模型中的调控机制
总结
作者研究发现circGPATCH2L可以通过结合TRIM28作为蛋白诱饵参与IVDD的DNA损伤反应和诱导细胞凋亡,可能是治疗IVDD的潜在有效治疗靶点。而且circGPATCH2L的m6A甲基化修饰能被核糖核酸内切酶复合物YTHDF2-RPL10RNase P/MRP切割,以维持NPC细胞的稳态,这也为circRNA在IVDD的潜在调节机制研究提供了重要的见解。
图7. circGPATCH2L在NP组织中的工作机制
原文链接:
https://www.nature.com/articles/s41418-023-01190-5
参考文献:
[1] Li H, Tian L, Li J, Li Y, Du L, Huo Z, et al. The roles of circRNAs in intervertebral disc degeneration: inflammation, extracellular matrix metabolism, and apoptosis. Anal Cell Pathol. 2022;2022:9550499.
[2] Li Z, Chen X, Xu D, Li S, Chan MTV, Wu WKK. Circular RNAs in nucleus pulposus cell function and intervertebral disc degeneration. Cell Prolif. 2019;52:e12704.
[3] Chen LL. The expanding regulatory mechanisms and cellular functions of circular RNAs. Nat Rev Mol Cell Biol. 2020;21:475-90.

.png)
